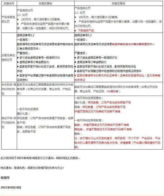
公告称,平台针对以下几项规则内容进行了更新,政策更新要点如下:产品信息违规处罚增加下架违规产品处罚;卖家故意填写与交易无关的运单号(运单妥投至错误地址)且无底单等发货等凭证视为严重违规;未收到货-海关扣关的判定增加如果因为卖家没有填写HS编码导致扣关,判定为卖家责任;描述不符-货不对版的判定增加及更新了鞋、包、服装、婚纱类目的色差及无尺码表的一般不符的判定规则。
其中,描述不符-货不对版的判定变更后,婚纱礼服一般不符判定原因更改为存在色差,订购产品与实物颜色不同,服装一般不符判定原因更改为存在色差,订购产品与实物颜色不同,详情页面描述无尺码表或尺码表不准确,新增鞋类和箱包类一般不符判定原因为详情页面描述无尺码表或尺码表不准确。
此前,敦煌网曾在8月4日发布奥地利邮政路向邮件(订单)提供HS清关编码通知,接到中国邮政通知,对于所有发往奥地利路向邮件均被要求寄件人对所有进境物品提供至少6位数字的HS税则号信息;如不提供(无论是否填写IOSS识别账号),则会向收件人收取5欧元处理费。
为了提升买家体验,减少拒付、纠纷等风险,建议在发货时官网查询对应产品HS编码并准确提供至物流商;使用线上发货的订单在填写发货申请单时可直接填写查询后的HS编码。 如不填写,后续因此问题产生的拒付、纠纷等将一律由卖家自行协调处理或担责。
此外,敦煌网还在8月13日发布产品详描中关于尺码表的上传要求,针对鞋类、服装类(包括球服、婚纱礼服)、箱包等类目涉及到尺码的类目,请卖家自查产品是否有尺码表以及尺码表与实际产品的尺码是否一致,如无尺码表的请及时补充,尺码表不准确、不一致的请及时更改,2021年8月16日起到8月26日为自查期,8月27日起平台将对这些行业的产品进行巡检,一经发现即做下架处理。
敦煌网提醒卖家,8月27日后下单的订单,若因卖家详描无尺码表或者尺码表不全导致的尺码纠纷(包括但不限于鞋类、服装类、箱包三类尺码问题的纠纷),平台将判定卖家责任并根据不符程度予以退款处理。
注:文/云合,文章来源:电商报,本文为作者独立观点,不代表亿邦动力网立场。
文章来源:电商报



