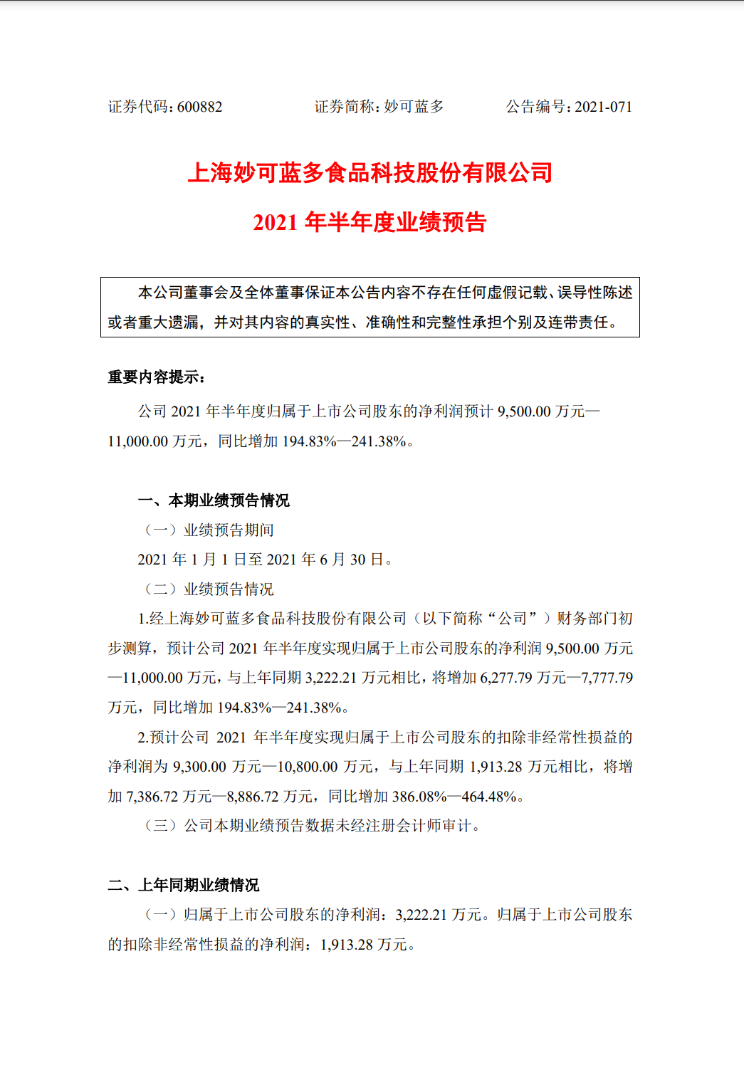
7月8日消息,昨日晚间,上海妙可蓝多食品科技有限公司披露2021年半年度业绩预告。预告中显示上半年归属于上市公司股东的净利润预计为9500万元-1.1亿元,同比增加194.83%-241.38%。预计公司2021年半年度实现归属于上市公司股东的扣除非经常性损益的净利润为9300万元-1.08亿元,同比增加386.08%-464.48%。


【本文来源:Ebrun Go。亿邦开发的自动化写作机器人,第一时间以算法为您输出电商圈情报,这只狗还很年轻,欢迎联系run@ebrun.com 或留言帮它成长。】
文章来源:亿邦动力网