这篇文章来自于好友鲸鱼的供稿,鲸鱼是小红书超实战玩家,第一批玩付费投放的玩家,在单周就变现了78万,最高ROI 10+,后续实现单月稳定30 ROI以上,最高ROI 45,平均单周投流变现300万+。
本文篇幅超过2万字,完整记录了他在小红书电商10倍级投放增长的全部过程,同时也记录了他从新手个人到创业公司老板的成长历程。
只要你是在做小红书相关,或者日后将可能涉及小红书,这篇文章看完后都将加深你对小红书付费策略的理解,并可用文章的付费流策略来放大你的基本盘。
大家好,我是鲸鱼ken,前大厂算法产品经理,专注小红书付费投放策略,拉动全域流量。
这是一篇实战2年的复盘帖子,也是对自己的一份答卷。在实战2年中,我完成了从小白打工人→个体创业者→团队老大→企业老板,这四个不同角色的转换,无论你是打工人还是创业者,还是说团队老大,亦或者是企业老板,这篇内容都会对你的阶段有所帮助。
其次,这篇同样是小红书电商10倍策略投放增长的实战帖子,里面记录了我从新手个人实战到公司化实战的过程,此文章复盘从23年11月写到至今,多次实战后调整优化,力求方法论落地性,两万字长文,可安心食用。
我应该是从去年开始,通过2月的实战,进入小红书电商赛道,并且在所有人都开始玩小红书电商无货源的时候,基本都在玩搬运混剪,我就已经开始玩小红书电商付费投放了。
在10倍增长里,有一个重要原理,那就是集中80%精力做20%核心事情,做好一件核心的事情就足够了。
尤其是当时小红书投放第一次ROI 10后,后面一直停留在3.56的投产,如果还有退货,那甚至会不赚钱,当时选择有2个,一个是跟同行一起搞自然流矩阵,搞搬运,吃短期红利。
另一个就是,直接死瞌投放能力,把ROI 从3.56提升到45,那就能赚钱了。后面也是验证了这个理论和想法,只需要做20%核心事情,就能赚钱了。
下面我给大家分享我经历的四个阶段,还有小红书电商10倍策略投放方法论详细拆解。
一、在初期经历的四个阶段
1.小白打工人
熟悉的朋友都知道,在22年那会我是负债30W的,也还在大厂上班状态,工作压力也很大,加上那时候身体不好。
我是一个小白,甚至我都不知道自己应该做什么项目,什么赛道好,也刚接触抖音,对投放也不懂,但我要告诉大家的是,在这个阶段,我们选准一个赛道,躬身入局实战就可以了。
作为新人,何以解忧,唯有实战。
因为每个项目想要赚钱,都不容易的,这时候我们需要的是跑通第一块钱,并持续深入实战,只是每天看各种机会和理论而忽略实战执行,最后只会陷入焦虑迷茫中。
2.个体创业者
因为一直在研究流量实战,随着自己对流量操盘的理解加深,也有持续拿到一些项目结果,比如知乎小说推文单日几百万播放、chatgpt抖音搜索top、微信红包封面搜索排名第一等,都有拿到了不错的结果,还有后来的小红书电商,单周成交78w,roi 投放10+。
我也慢慢靠实战项目,去努力增加自己的收入,把自己负债都还清了,但也因为是个体创业者,每天都忙到凌晨几点才能入睡。说得好听点,个体创业者成本低,但想要放大也是难,因为一个人精力就那么点,尤其自己病的时候,基本就等于没有收入来源了。
做抖音seo实战,让我更清楚理解到业务人群的痛点,还有就是,流量的价值取决于他的赛道,越是好赛道,赋能好流量,就变现越高,流量价值也就越大;
加入一些高阶社群,在群里看到很多老板,尤其是业务不错的,都有在团队化作战,我意识到一个问题,要有一个团队,当风口来的时候,才能迅速接住,而我自己个体创业者,我对风口判断再厉害,个人能力也是有限的。
总体而言,个体创业者,也就是超级个体是大势所趋,但低成本的同时,也会面临一个问题,一个人精力是有限的,而业务放大很多时候需要的是团队运作。在这个经济下行时代,个人能力并不能真正形成壁垒,只有团队资产才可以形成壁垒。
3.团队老大
当意识到团队的问题,我开始去思考怎么去搭建团队,也开始尝试阿米巴模式组建操盘手团队。
这个阶段之所以称之为团队老大,而非企业老板,就是因为当时搭建的操盘手团队,是用阿米巴模式的。在搭建团队后,我们跑了不少项目,也有拿了一些结果,但后面很快就发现了问题点。
我知道不少小伙伴也都在用这个模式搭建团队,阿米巴确实是一个好模式,但同样缺陷也明显。阿米巴模式好处在于风险低,但同样,他也有一些致命问题,就是管理问题、稳定性问题,因为团队小伙伴,你并没有给人家发工资。
所以,别人凭什么听你的,又不是你的员工。同样的,因为只是临时组建的团队,也没有薪资体系在,人家想走就走,也是合理的,这里的稳定性,在面临企业端客户的时候就特别明显。
比如你接了几个企业客户,是团队小伙伴负责,但突然有人不想做了,连离职交接都没的,短期又没法招来人,那谁顶上,也就只能自己加班加点顶上去。
曾经就一个企业客户跟我说,鲸鱼,不是我不给业务你做,而是你现在团队,最多算团伙,并不能称之为团队,团队人数不重要,要在于协作和稳定性,你去开公司吧,这样后面才好接企业客户。
另外,在这个阶段,尤其是搞流量的团队,我遇到另一个最大问题就是,并不具备稳定的项目。
很多项目都是吃平台的短期红利风口。比如AI小和尚的红利、抖音短剧付费投放的红利等,是可以赚钱,是可以团队作战放大,但你并没有形成任何积累,还有,哪怕我流量策略再强,我也不可能真的任何项目都百分百成,我不是神,当你开始有判断失误的时候,
阿米巴组建的团队,大家只是因为钱而聚集一起,既然老大也失误了,搞不到钱,那就会失望,也会默默离开,而且频繁换流量搞项目,积累少也会累。
总体而言,团队老大阶段,已经开始有团队作战意识,但采用阿米巴模式,并不是真正的团队,最多算团伙,不好管理,也极度不稳定。同时,因为普通人缺乏资源,只搞流量,是很难形成壁垒的,要知道,创业是打牌,打牌技术是重要,但更重要是你手里有多少牌,手里没牌,技术再厉害也难赢。
4.企业老板
在经历团队老大阶段,加上对业务的反思,结合10倍增长思考,80%精力放在20%核心事情上,还有包括尹晨在内的众多好友,都让我专注在小红书领域。
我做出了决策,深耕小红书付费策略,把小红书电商继续往里面突破。
也因为当时手里有一些投放企业客户,感谢他们的信任,我决定用公司化运作去做自己的自营盘和接企业端合作。
于是,便开始找场地,招员工,员工也慢慢从1.2个到增加7.8个,也开始基于小红书业务,做精细化管理,比如运营同学负责整体店铺选品、运营及笔记创作。
后端同学负责所有产品的发货及售后问题;素材同学 基于运营同学需求负责小红书的图文及视频内容创作;投放同学负责小红书店铺的整体投放及优化;私域同学 负责私域内容输出及客户维护复购等。
曾经有人问过,流量重要还是产品重要,可能很多人都会说流量重要,但在这里往往忽略了,好的产品也同样重要,甚至有好的产品,流量效率会翻倍。
对企业而言,流量、产品和组织三个都是要的,必须3个都在及格线以上,企业才可以活下去,三个方面越高,就活得越好。
而对老板而言,一定要去收集牌面,因为牌面够多,你赢的概率才会大。曾经我也是只有流量80分的人,我相信有很多小伙伴也跟我一样,只会搞流量,产品基本为0,但无论获客还是电商项目,最后比拼的一定是产品端,尤其是电商,核心竞争力就是供应链。
还有一个误区,认识工厂,认识供应链,不等于你供应链有优势。
我举个简单例子,也是我曾经血的教训,投流爆单了,供应链是一件代发的,开始那会聊的好好的,说库存管够,但一爆发起来,库存都清空了,但一件代发没库存呀,也赶不及给你,你堵着工厂老板都没用呀。
但对你店铺而言,你卖了,投流费用给了,发不出货,那就是亏了,同时,你48小时发不出货,消费者投诉可是要罚款30%的,这些都是自己要去赔的。
还有,真正有竞争力的供应链是可以帮助你去迭代产品的,但有的供应链,比价格,拿货贵;比迭代,迭代弱,这种压根就不算有优势的供应链。
在做企业老板阶段,很长一段时间,我都在收集牌,这个是我必须要做的,因为只有牌多,你的生意才能形成壁垒,你要做的不仅是流量了,你要去补组织,补产品端,只有三端稳定,基本盘才会稳定起来,也才会形成复利,核心牌齐了,才能努力10倍增长。
同时,企业老板得去控财务,控法务,还要去承担最大的风险,虽然决策自由,但决策的背后意味着所有风险都要自己担着。
以前会觉得老板真好,但真当企业老板后,我们会发现,老板是最苦承当风险最高的,同时,老板必须得全局补位,尤其是在初期,把团队盘子搭建起来,才会有自己休闲的时间。
二、小红书电商的红利层级
关于小红书电商,市面上比较火的,是小红书无货源搬运,但这代表小红书的主流市场吗?答案,并不是的,小红书电商的红利,远远不止这些。
第一层红利:小红书电商无货源搬运红利
小红书电商刚开始那会,无货源监管为0,搬运打压力度也很弱,这个时候,大部分普通人,只需要看到哪个品爆了,素材上,我们直接去搬运,货源上,我们就去阿里巴巴或者拼多多,直接拍单就可以了。
这个阶段生命周期会非常短,就是拼执行的,谁号多,谁执行力高,不断起号搬运,通过平台下单,赚取中间差价就可以了。当然,后面平台出现监管,无货源或者搬运上打压,这些账号也会被平台秋后算账,基本会出现大规模没了。
第二层红利:小红书电商无货源混剪红利
小红书对内容生态的容忍度在降低,虽然无货源监管还是很弱,但因为大量搬运抖音和快手等站外内容,平台对搬运打压力度加强,这时候,我们就需要对素材上进行混剪去重处理了,比起搬运红利期更多了一个步骤。
但因为无货源监督力度还是弱,我们在这个阶段,还是可以通过拼执行力,拼号多,不断起号混剪,通过平台下单,赚取中间差价。当然,哪怕你有混剪,但就基础混剪,后面平台也会秋后算账,基本大部分号也是会没了。
第三层红利:小红书电商有货源红利
虽然平台需要发展电商生态,但因为无货源大量破坏了用户体验,尤其是小红书都是高质量用户,小红书用户部门是绝对不允许的。所以,开始对无货源进行打压,尤其是拼多多面单,处罚最严重。
这个时候,有货源就成为了重要的红利,因为很多人找不到货源,就被迫退场,而找到货源的小伙伴,则慢慢积累货源优势,在电商上形成自己积累,因为不再会因为货源发愁,产生一点点复利。也因为无货源的监管,淘汰掉市面上大量无货源玩家,竞争对手弱了,反而形成红利。
第四层红利:小红书店群红利
因为平台在打压无货源,对有货源有利,有部分高端玩家,并开始以店铺形式,类似淘宝店群一样的玩法。
虽然小红书属于内容电商逻辑,但一样存在搜索电商流量,通过店群只发布商品,不做内容,持续下去,也能吃到一定的红利,同时,因为有货源,也是早期店铺,所以,也能形成一定的复利,但因为后面也出现低动销的情况,所以,单纯铺货店群逻辑,红利也有一定程度衰退。
第五层红利:小红书电商投放红利
当所有人都在玩小红书电商自然流的时候,因为付费流介入的人少,反而存在着巨大的红利,而且付费流玩法是与平台共存的玩法,会非常长期。
尤其是现在平台对自己的流量规则,也不是特别成熟,只要找出跟平台性质非常相符合的付费流打法,投产会很高。
那为什么红利一直在,去玩小红书付费的人却非常少呢?有这几点。
第一,搬运混剪自然流能赚钱,能白嫖就坚决不付费,多数人还是这样的想法,因为很多人并不会愿意放弃短期的红利,而选择长期的红利,这个是选择问题。
第二,小红书平台的性质跟抖音、视频号等,都有很大差别,还有,很多人想马上付费,马上就赚钱,基本不现实。目前很多小红书付费投放,都只说投放金额,却对投产避而不谈,也很少人真的去研究里面付费策略,烧钱,一周不行,就说平台不行。
第三,有一个残酷现实,小红书平台虽然优质,但体量是比不上抖音和视频号的,所以,也会存在大团队看不上这块付费的流量和利润,因为同样组织结构,几百人团队,肯定做抖音和视频号更赚钱。
也正因为门槛在这,所以,小红书电商投放红利会比其他的都要大,也更加长期,但相应的,需要的是长期研究和探索。
第六层红利:小红书品牌投放红利
这个可能是很多人都没想到的,包括鲸鱼我也是实战很久才意识到这个问题,小红书电商投放,最大的红利,其实是品牌投放红利。
因为小红书电商红利加上电商投放的红利,实际上是可以打造出一个垂类品牌来的,而垂类品牌,因为品牌属性,会存在着很大的复利,可能很多人还意识不到这点,我举一个例子。
比如,有一个品牌面霜产品爆了,这时候,我们通过数据平台上,看到这个品,我们一群人去跟这个品,虽然我们挂的牌子不同,但功效一样,请问,这个品牌后面赚钱多了还是少了?我们是否会影响到这个市场?
答案是,我们越是跟品,品牌越赚钱,因为:第一,我们跟品,把整个品牌产品市场做大了,把蛋糕做大了,赚得更多;
第二,因为虹吸效应也在,就像桌面有一滩水,如果把吸管放在水面上,水会被吸管吸上去。这个品牌作为这个赛道top,我们哪怕再去跟这个品,我们投流再多,用户都会拿我们产品去跟这个对比。
就好比方,sk2神仙水是top级护肤产品,我们只要是这类护肤产品,都会无形中跟sk2神仙水对比,所以,哪怕我们去跟品,我们投流打爆,假设花10元,我们只有7块是投自己产品转化,有3块估计是给品牌做嫁衣,反而不断帮这个品牌增加他的壁垒。
品牌会彻底成为这个小红书电商的最大红利家,我亲自看到一个品牌,只花了50万,后面月销营收稳定上千万,非常恐怖。
以上就是小红书电商真正红利的面貌,赚钱本质上来源于时代红利,所以,花70%以上时间,用在决策上,选择上,会更大提升我们拿结果的概率。说完红利本质,便开始讲解我们的投放策略玩法。
三、小红书电商10倍投放策略玩法
1.小红书核心是种草价值
相信不少人都有听说过,小红书投放效果很差,尤其电商,发笔记上去投放roi就只有那么点,跟抖音区别很大,压根投不起来。
其实,在这里,大家就陷入一个误区了,小红书和抖音的平台属性是完全不一样的,抖音是泛娱乐平台,而小红书是种草平台。
我们不妨看下面一组数据:
超过81%的用户曾在小红书被种草
81%的小红书用户曾在APP上浏览产品/服务后 产生购买欲望
40%的小红书用户会主动搜索 感兴趣的产品或话题
40%的小红书用户对某种产品产生兴趣查看网友的使用评价
36%的小红书用户会了解潮流趋势
33%的小红书用户会寻找灵感等待被种草
30%的小红书用户会因他人分享而进入小红书浏览
大家可以记住一句话,小红书核心价值是种草价值,拿抖音平台的硬营销投流玩法,强行搬过来,效果差是必然的,我自己也踩过这个坑。
2.什么是小红书电商10倍投放策略
那既然小红书核心价值是种草价值,那我们应该结合平台的属性定制流量策略,用优质内容种草+信息流投放+搜索流投产,组合投产策略,充分发挥内容、流量效能,影响用户站内决策全流程,从而让商家(品牌)产生10倍增长效应,这就是小红书电商10倍投放策略。
在业内玩家也有人简称KFS组合投放策略,属于小红书独有的投放策略。
记得我们说过,小红书最大的红利层级是哪个吗,那就是投放红利,尤其是品牌投放红利,此策略就是对应最大红利的两个层级。
当然,真正的10倍投放策略,不应该仅局限于投放,而应该基于平台的属性、流量策略、业务商业模式以及团队架构本身,理解后,用付费投放拉动最大杠杆。
策略一:优质内容种草 (KOL)
通过蒲公英平台,达人合作笔记,创造好内容,其中,蒲公英平台具有丰富达人标签,10w+优质达人,通过蒲公英平台,打造好内容,进行产品种草。
策略二:信息流投放,打造优质笔记(FEEDS)
通过信息流发现页面第6,16,26位等推送信息流广告,推广载体包含:原生笔记、小红书商城、原生落地页、小程序、留资/活动H5、私信等通过信息流精准触达用户,高效打造优质笔记
策略三:搜索流投放,守住用户心智(SEARCH)
通过搜索页第3,13,23等推送搜索广告,推广载体包含:原生笔记、小红书商城、原生落地页、小程序、留资/活动H5、私信等通过搜索流抢占品牌词、产品词相关,攻占用户心智。
此策略=好内容✖流量精准放大
PS:此策略能给商家和品牌带来高投产增长,但具体效应并不是都10倍,比如像红海赛道,美妆护肤,目前我见过做得最好的投产有3-4,这可是美妆护肤赛道,已经非常高了。
同时,小红书电商的红利是可以结合全域来打的,就是流量是流动的,现在电商单一平台作战利润有限,全域策略搭配起来,全域营销才能发挥此策略最高效应,因为此策略是通过种草击穿人群心智带来高投产回报。
3.此策略解决的三大问题
(1)成本优化
合作头部博主,互动率更高,但成本贵,可以通过此策略,蒲公英平台找到合适博主,进行成本优化。
(2)确定性
笔记自然生命周期有限,自然流量难以把控,可以通过信息流和搜索流推广,让流量更具有确定性。
(3)精准TA
如何精准营销客户,通过聚光广告投放平台,利用大数据进行精准投放
(4)10倍投放策略怎么使用
认证小红书专业号,专业号是小红书商业活动的入场券。通过蒲公英平台或者搭建素材团队,结合小红书素材投放创作方法论,生产优质内容。
合理利用薯条起号,把商家(品牌)账号权重拉起来;用ARK平台搭配笔记素材,快速测品,评估投产;用聚光平台信息流和搜索流,对优质内容精准放大,结合531漏斗模型进行投放。
四、小红书投放体系从0-1解析
1.小红书商业化体系概况
小红书目前投放体系,大体会分为八大板块,如下:
1)专业号
暂时无法在飞书文档外展示此内容
本质:小红书进行商业化活动的入场券
类型:社区运营、店铺运营、商业推广
2)千帆平台
本质:千帆是商家工作台,小红书商家在经营店铺经营动作时的操作平台
类型:笔记营销、直播推广
3)蒲公英平台(用于优质内容种草)
本质:蒲公英平台是小红书推出的优质创作者商业合作服务 平台,致力于为品牌和博主提供优质、高效、安全的 内容合作服务。
核心价值:海量博主 深度洞察:30+一级垂类、 100+细分垂类覆盖、40w+优质博主池多元合作 高效匹配:拥有4大内容合作模式, 定制、招募、共创、新芽 高效撮合优质博主数据资产 精确应用:盖投前/中/后全链路 助力客户科学投放交易流程 安全保障:资金托管和异常 赔付全流程权益保障
类型:定制合作、招募合作、共创合作、新芽合作
可以通过尝试多种合作类型,筛选出我们商家需要的优质内容。
4)品牌广告
本质:以内容展示为主的强曝光广告。
类型:开屏、小红屏、品牌专区、火焰话题
5)聚光平台(核心投放工具)
本质:聚光平台是小红书营销全新上线的一站式广告投放平台。
类型:产品种草、品牌心智、获客线索、商品销量
6)薯条(门槛低)
本质:为所有内容创作者及企业商家提供的自助式笔记加热工具
类型:内容加热、达人营销、账号经营、电商种草
7)灵犀平台:最大作用在于产品/品牌种草
本质:种草参谋定位
类型:市场机会、搜索洞察、内容洞察、产品口碑、受众分析、舆论分析
8)非闭环电商(品牌、站外拔草用得多)
本质:是通过数据串联和服务能力,实现跨平台投放效果追踪的营销推广形态。帮助客户对每一次用户阅读、浏览等行为后的转化情况做持续运营与优化。
类型:聚光cid(需要报白才可以使用)
2.为什么要进行付费投放
自然流笔记在有无商域流量加持的表现,付费投放后,流量会更有稳定性,也更能持久。对平台而言,付费才能更持久,白嫖终会出局。
五、专业号介绍(投放前基础)
小红书的专业投放(聚光投放)都是基于专业号的,所以,专业号可以说是小红书进行商业活动的入场券。
1.专业号介绍
什么是小红书专业号?专业号是在小红书进行商业活动的入场券。
专属蓝V标识:申请专业号企业身份,即可拥有蓝V标识
强大运营功能:抽奖、运营指导,加强粉丝互动,助力用户链接。
营销工具解锁:营销功能升级,实现更精准的流量转化
2.专业号权益指南
(1)社区运营
社区运营包含:专属身份、搜索权益、数据洞察、抽奖笔记、商业话题、关联门店
专属身份:获取社区专属身份, 申请企业身份还可拥有蓝 v标识, 加强用户认知及信任
搜索权益:满足条件搜索结果即可优先推荐展示, 高效触达潜在用户, 提升账号曝光
数据洞察:实现数据驱动运营, 掌握第一手数据, 迅速优化运营策略
抽奖笔记:提升粉丝粘性, 拉近用户距离
商业话题:聚合优质内容, 高效链接用户
关联门店:认领线下门店, 线上流量反哺线下
(2)店铺运营
开通店铺:快速开通站内店铺, 高效完成交易闭环 进入个人主页就可以看到商品及店铺
商品笔记:笔记关联商品, 内容种草直接下单
店铺直播:直播卖货, 更贴近消费者, 加速成交
账号关联:个人身份做分享, 企业身份做经营, 联合打造更丰满的品牌画像。完成账号关联后, 个人身份主页还可以直跳店铺、 发布商品笔记, 增加 店铺&商品流量入口
(3)商业推广
薯条推广:高效推广工具, 快速加热笔记
品牌合作:精准匹配博主, 共创优质内容(蒲公英平台)
效果推广:精准触达高转化, 品效合一高收益(聚光、ark等)
3.专业号如何注册
(1)app端
普通用户可在个人页点击左上角【三】,进入【创作中心】-【更多服务】,点击开通专业号
根据个人诉求,选择个人/企业身份认证
根据个人/企业实际情况,选择一级/二级行业,以及具体身份。
注意:专业号个人身份只需进行实名认证即可申请成功,专业号企业身份需要提交相关资质进行审核,认证600元费用后,只能审核3次,3次不过就要重新再交费用认证。
(2)PC端-专业号中心入口
专业号企业身份可登录专业号中心(pro.xiaohongshu.com)选择对应申请完成专业号认证。
装修专业号
账号主页四要素
(1)头像 :体现品牌或产品
比例1:1 JPG/JPEG/PNG格式
建议放品牌logo
切忌放第三方信息等观感差的图片
(2)背景图:传达品牌的形象
比例4:3 JPG/JPEG/PNG格式
尽量选择明亮干净的图片,上传后 会自动暗化50%
有效信息区为画面右半部分(不被 遮挡)
(3)简介:传递品牌精神
字数不超过100
用简单明了的语言概括品牌的核心价值,贴近用户;
置顶活动通知,如:专注轻奢女装,每周四晚八点上新
(4)自定义菜单:提升流量转化
根据实际情况分为三大类:店铺、线下门店、群聊
六、小红书素材投放创作方法论1.0
除了蒲公英达人合作生产内容,商家(品牌)也需要自己生产电商内容素材,那什么样的素材才最符合小红书投放呢?
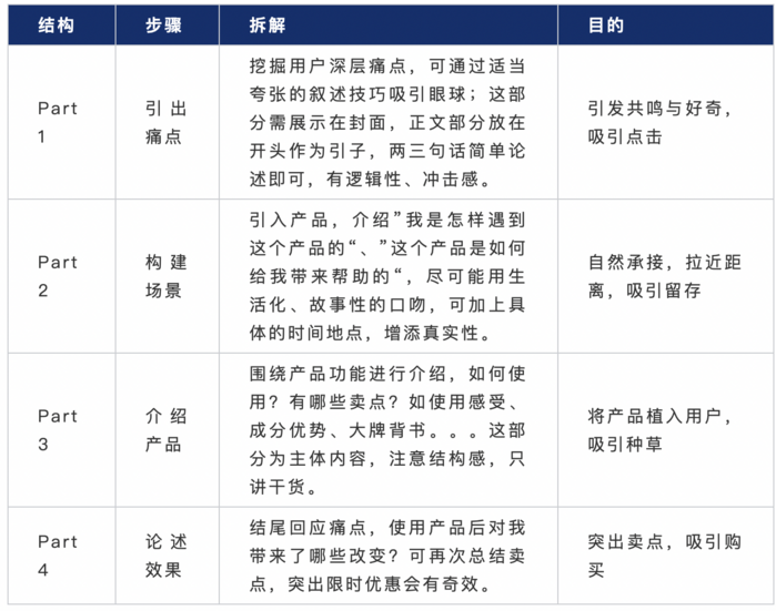
小红书电商素材投放创作分为核心三步,
第一步是需求挖掘,搞清楚用户是谁,需求点在哪里,怎么放大需求点;
第二步是场景构建,图片怎么拍,视频怎么拍,对场景进行简单构建;
第三步是结构优化,引出痛点-构建场景-介绍产品-论述效果;
剩下两步为加分部分,根据热点和历史爆文进行调整。
1.需求挖掘
找到用户的的“真实需求“,是一个好的商销计划成功的核心,也是进行素材制作的切入点。
不同于种草围绕着“认知”层面动作,商销计划需要在一个短暂浏览的笔记or视频内催动用户完成“认知”到“购买”的转化,这就需要素材要更垂直的深入到目标客群的需求当中,反复探索用户的需求点。
·拆解用户画像:我的客户是谁?
做内容要数据化,对产品面向用户的定位要有可依据的数据来源:
可通过客户调研,账号评论区,系统后台用户分析等途径进行定位;
可通过跑量成功的计划,进一步圈定人群:地域、性别、年龄、兴趣、痛点、关注点等
·挖掘用户需求点:我的客户“需求点”在哪?
挖掘用户需求点,就要了解用户的普遍心理,然后将其赋能到产品上:
权威性:明星达人代言,专家学者推荐,大牌成分背书;
聚集效应:xxx都在用、销量背书;
逆向心理:千万不要买/点;
诉诸效果:穿上显瘦、秃头女孩续命;
紧迫感:超过xx%的同龄人、一天背完xxx;
促销信息:限时折扣、先到先得;
放大产品功能:如何满足客户的“需求”?
分享>推销:小红书的用户普遍认知水平较高,小红书的姐妹们也更加喜欢素人分享,纯硬式广的输出很容易让用户反感,”闺蜜式”、“家人式”、“公主们”的口吻更容易让用户信服;
营造场景,学会讲故事:从真实体验出发,还原“用前”、“用后”使用场景,故事性叙述引发共鸣。
场景构建
·视频笔记
展示手法
针对于外观型产品,着重展示产品细节,多角度呈现卖点;
针对于功能型产品,可着重进行口播介绍,配文配图,背书手段来吸引购买。
背景音乐
针对于外观型产品,选择氛围感、网红流行轻音乐;
针对于功能型产品,可在信息重点处加特效音,吸引注意力的同时增添趣味性;
剪辑手法
针对于外观型产品,可适当缩短时长,把控在15s左右;
针对于功能型产品,可适当加快剪辑速度,拉紧节奏,避免用户感到枯燥;
可通过混剪、拼接形式,多维展示产品。
2.图文笔记
图片
针对于外观型产品,针对不同类型产品选择合适的光影、角度拍摄,展示细节和卖点;
针对于功能型产品,图片上可加字辅助理解,展示使用前后的不同效果图。
文案
针对于外观型产品,文案无需过多,尽量贴热词,用轻松、生活化口吻拉近与受众距离;
针对于功能型产品,搭建结构化框架,引入-功能卖点-效果,以理服人。
3.结构优化
4.紧跟热点
对于有一定人群基础的品类,用户可在小红书自行搜索这个品类,筛选下拉框中的品类热词,将其植入素材或者添加标签,增加被搜索和竞价优势,紧跟流量热点。
观察并复制爆文热词也是高效制作优质素材的方式。用户可搜索相似品类,选择”最热“tab,挑选赞评多的笔记,摘取当中热词并植入自己素材。
5.爆文翻新
对于素材制作没思路时,可先从平台参考相似品类笔记,复制选题+结构+形式,替换内容与素材进行制作;多挑选不同形式的爆文,多试错,找到适合账号类型的爆款笔记;
在账号产出爆款笔记之后,可对自有笔记进行复制,用相同的思路,简单替换文案or素材。但切记不可完全照搬笔记,这样会导致账号衰退过快。
七、薯条投放方法论(投放起号用)
1.薯条介绍
薯条是什么?简单概括,薯条是为内容发布者提供的自助笔记 加热工具。薯条现在在手机app端“...”这里,即可自助操作使用.
薯条服务于平台创作者的所有原生内容,能助力笔记快速加热和账号成长。薯条投放能有效提升笔记阅读量、视频播放量、点赞收藏量和粉丝关注量。
2.薯条用途
薯条的用户主要分为四大类,分别是:内容加热、品牌合作、账号经营、电商种草
内容加热:通过薯条对原本笔记内容加热,让更多人看到,获取更多互动数据
品牌合作:蒲公英合作笔记也可以用薯条加热,实现品牌合作笔记效应最大化
账号经营:增加粉丝关注量,助力账号成长
电商种草:通过薯条加热笔记,占领用户种草心智
下单roi 商品访问(目前已关闭)
3.薯条核心优势
薯条核心优势在于服务平台原生内容创作者,助力笔记加热账号成长。
会更有助于原生笔记加热,互动成本比聚光更低。
可以手机自助下单操作,方便快捷
薯条是唯一有加粉优化目标的产品,能够助力账号涨粉
薯条投放门槛低,最低75元就可以投放
4.薯条应用
薯条面向小红书所有内容发布者,无论个人创作者,还是个人商家,还是企业经营者,都可以用薯条进行原生笔记内容加热。
5.薯条投放对账号的要求:
对账号粉丝量没有要求,刚创建新号也可以投放薯条,快速积累粉丝数量。
对笔记发布量没有要求,可以第一篇笔记就投放薯条。
账号需要符合社区规范,违规限流账号没法投放
6.薯条投放对笔记内容要求:
笔记内容需要符合社区规范,不符合社区规范笔记审核会不通过
投放薯条的笔记需要是近90天内发布的笔记
7.薯条投放流程
目前薯条投放仅支持app端,没有PC端。
(1)小红书app端进入薯条投放加热,共有三种入口:
第一,选择要加热的笔记 在笔记的详情页选择分享按钮 在弹出浮层中选择薯条推广
第二,在小红书个人页面 选择左下角的右三栏 进入创作中心,在创作服务中 能找到薯条推广。
第三,在小红书个人页面 点击pro专业号中心 选择更多功能选择买薯条
2.红薯投放核心流程
选择投放金额,默认是75元,单笔最低75元起投放,最高支持7500元。选择优化目标,有笔记阅读量、笔记收藏量、粉丝关注量等。(每笔订单仅支持选择一个投放目标)投放时间设置和启动时间设置。目前薯条支持6小时、12小时、24小时、2天、3天和7天等不同投放时长。选择投放人群,可以选择系统智能推荐或自定义推荐。其中智能推荐是系统根据笔记的标签推荐给相应匹配的人群,比如笔记的封面 标题 文案包含了美妆等关键词,系统就会把这条内容推荐给对美妆感兴趣的人群。自定义则是可以自由选择给什么类型的用户看到我们的笔记,包括年龄、兴趣、性别等。加热初期,建议选择智能优选,由系统去选择加热人群。选择支付方式,有薯条钱包等。
5.薯条投放实操细节
选择蒲公英合作笔记选择帮人代投关于他人笔记投放薯条加热关于薯条推广人群选择与金额
新笔记测试期 75元 新笔记加推期 150元
6.关于薯条推广时间和时长
可选择7天内任意时间开始加热
早上时间段 流量比较小 但竞争也比较小 部分行业可以适当投放
中午时间段 流量小高峰 竞争度一般 投放综合性价比比较高
晚上时间段 流量最高峰 竞争度最高 投放效果特别吃素材内容
周末和节假日 平台热度高 投放效果也不错
八、ARK投放方法论(投放测品)
1.ark广告工具介绍
小红书为了服务于商家的广告营销需求,PC端商家管理后台新增了广告推广能力 ,支持商家快速、智能地进行广告投放。(专门为电商定制的)
ark产品介绍
对比薯条的差异
补充:ark是可以根据目标进行投放的,而且投放的都是商城里有付费意向的人群。
薯条只作用于笔记的内容加热,虽然目前也推出了电商转化目标,但算法方面比不上ark。ark更贴合站内商家的交易转化广告需求,更针对性的交易转化效果优化。
ark的笔记营销三大优化目标:引导更多潜在用户通过商品笔记进入商详、店铺首页或其他店铺相关页面进行浏览, 以店铺/商详uv为优化目标。 引导更多潜在用户通过商品笔记进入商详或店铺进行转化,以订单量为优化目标。
注意:商品下单出价当前只支持系统智能出价,目前投放优先用商品下单,不要用商品访客,也比较容易跑量。
系统根据你设置的roi投放,但这个功能目前已经开放,也需要广告计划比较大的数据量,容易跑量不精准和没法放量。
注意事项:roi是要等商品跑出去一些数据后,再启用,如果一开始用这个roi的话,是会出现投放跑不出量的情况。
2.ark操作流程介绍
产品登录方式
小红书PC端商家管理后台
点击左侧「推广」菜单进入产品登录页面,点击【+创建你的第一个推广】,自动登录您的Ark后台电
商推广平台账户。
开户与充值
「注册小红书账号」—>「完成专业号认证」—>「开通小红书店铺」
注意:现在个人店也能直接使用ark后台投放,可以进行尝试,但专业投放,还是建议开通专业号开户(600元)后使用聚光登录后,点击左侧「推广」进入产品首页继续完成「Ark后台电商推广任一行业资质认证」完成开户行业资质认证,比如是服装,你们就填服饰,就可以认证通过了。
在财务管理-我的钱包-账户余额,点击右下角「充值」入口完成财务充值,完成财务充值,开启ARK后台投放,登录小红书商家管理后台完成开户,ARK后台电商推广开户前需先完成。
选择营销场景及目标,新建推广,结合自身需求选择相应的【营销场景】与【推广目标】。笔记营销:通过笔记推广进行商品营销(目前主流投放用这个); 直播营销:通过直播推广进行商品营销(不建议,吃直播人货场。
以 商品访客 为优化目标 :以 商品下单为优化目标 (目前最新系统已取消);以 ROI 为优化目标。
推广目标:笔记营销场景下,目前支持三个推广目标,分别是商品访客、商品下单(下架)和ROI,引导更多潜在用户通过商品笔记进入商详、店铺首页或 其他店铺相关页面进行浏览,以店铺/商详uv为优化目标。
引导更多潜在用户通过商品笔记进入商详或店铺进行转化,以订单量为优化目标。系统将在推广过程中尽力达成您的理想投入产出比(ROI指广告消耗与GMV的比值)注意:目前基本用商品ROI为主。
选定投放的笔记素材
选择笔记进行推广,支持选择普通笔记、商品笔记、蒲公英合作笔记,上限5篇。
2.推广内容:
• 支持选择普通笔记、商品笔记、蒲公英合作笔记,上限5篇 • 每篇笔记都必须关联1个商品 • 商品笔记已有商品,不支持额外关联商品 • 非商品笔记(普通笔记、蒲公英笔记)支持投放端关联商品 • 商品:支持列表选择及按照商品名称及商品ID搜索
设置人群定向及时间,结合自己的推广诉求,支持定向投放目标人群,也支持设置指定的时间。
支持 人群定向 及 基础定向 ,两者取交集(俩个条件都满足 的用户可能会被广告覆盖),支持系统智能推荐及自定义人群,自定义人群当前支持品类兴趣人群(所在行业类目下有过成交或是系统预估对该品类有兴趣的人群)。
按照基础属性圈定目标人群,基础属性包括 年龄、性别、地域(按省份选择)。支持选择时间段或长期有效,选择时间支持按自然日选择时间范围投放时间、基础定向人群类型、人群定向。
确定投放出价及预算,可根据目标和预算进行设置,支持系统智能出价及手动设置价格两种方式。
支持系统智能出价及客户按照推广目标手动设置价格,系统根据店铺过往广告投放数据和大盘投放 数据进行自动出价,将在达成消耗目标预算基础上尽可能进行成本优化。
根据可接受的成本进行手动设置, 系统会提供市场参考范围。自动出价的日预算区间为 [300,10w] ,手动出价的日预算区间为 [300,10w] 或不限,最低预算为300元。
订单状态实时监测,可通过【推广管理】查看正在投放及过去近1年投放订单状态、数据,并进行编辑、暂停/开始、删除的操作。
广告创建完成会自动跳转到广告管理页面,包含有效、暂停、处于暂停时段、预算不足、日预算不足、 账户余额不足 ;包含编辑(仅支持修改定向、投放时间、日预算)、暂停 /开始、删除。
九、小红书聚光投放方法论(信息和搜索投放)
1.聚光平台
聚光平台介绍
聚光平台是小红书营销的一站式广告投 放平台,能够满足广告主以“产品种草、商品销量、客资收集、直播推广、 抢占赛道”为目标的多样化营销诉求。
平台打通了搜索和浏览两大用户关键决策场景,并支持以SPU(产品)为颗粒度的精准定向和智能投放能力,为广告 主提供一体化的营销解决方案,让好产品自然发光,这里的场景 就是我们正常所说的信息流和搜索流。
聚光平台的三大亮点
场景化:适配小红书、搜推营销场域,基于SPU维度 、搜推场景打通 、深度适配小红书智能化:智能投放、精准定向,智能出价策略、精准定向能力、智能辅助工具一体化:与蒲公英平台,支持蒲公英笔记、可关联电商店铺、可关联电商商品
聚光平台的五大优势
聚光平台深度适配广告主在小红书的生意模式,支持产品种草、商品销量、客资收集、直播推广四大营销场景,一站式满足广告主在小红书的多种营销诉求。
聚光平台依托于小红书的独特生态环境,提供信息流 +搜索的产品双引擎。通过“信息流产品种草—搜索产品收割”的独特模式,帮助广告主的品牌 / 产品快速提升口碑,深度影响消费者决策。
聚光平台提供信息流和搜索产品的多种智能投放能力,系统化地实现营销效果优化,自动化地减轻日常操作负担,帮助广告主提升经营的效率和效果,有效降低营销成本。
聚光平台不只关注广告主的单次流量价值,更注重引导广告主在小红书社区环境中实现长效经营,实现广告和自然流量间的互相助力,帮助品牌在小红书获取经营复利,长期、健康、稳定的发展,付费流能加持自然流增长。
聚光平台依托于小红书的数据技术,提供营销场景下的数据洞察与分析能力。结合 DMP(人群定向) 能力,打造精细化人群营销,满足人群挖掘、洞察、圈选、投放等全流程需求,实现科学度量与有效归因。
全链路数据支持,助力商家营销决;健康生态环境,实现良性循环发展;智能投放能力,科学提升营销效率;浏览 & 搜索场景打通,深度影响消费决策;一站式解决方案,覆盖多种营销诉求。
聚光平台广告投放最小MVP
最小投放MVP,四步完成投放准备,三步即可新建广告
聚光营销场景解析
营销诉求
(1)产品种草
吸引您的目标受众,增加 其使用产品或服务的兴趣
(2)抢占赛道
快速提升您的产品或服务在某赛道和场景的影响力,目前仅支持搜索推广
(3)商品销量
吸引您的目标受众进入您的店铺或购买店铺商品
(4)客资收集
吸引您的目标受众提交销售线索或发起私信咨询
(5)直播推广
提升您直播间的观众量和人气
2.营销场景(广告类型)
信息流推广
1)定义
用户在发现页探索新的 消费信息和生活灵感
2)展示广告位
信息流广告随机出现在发现页从6位起顺位+10依次 递增
3)推广价值
定向触达目标用户
通过信息流推广的方式,对目标消费者定向投放快速实现触达,提升转化意愿
对目标用户进行种草
通过不同形式和内容的笔记,对目标用户多次触达,激发其购买意向
助力实现生意转化
吸引目标用户进入店铺、商品详情页、 私信页面等,助力转化
3.搜索流推广
1)定义
用户在搜索框输入感兴趣的搜索词,广告系统会拆分识别出有价值的商业词汇,向用户展示相关内容
2)展示广告位
搜索广告出现在社区搜索结果页从2/3位起顺位+xN (x在7-13之间浮动)依次递增
3)推广价值
转化高购买意向用户
用户主动检索品牌,品类及商品相关信息 购买意愿更为强烈,完成高效触达转化
关键词卡位与拦截
锁定品牌、产品、品类关键字 拦截行业流量、建立企业品牌护城河
用户回搜后可提升转化
用户通过信息流回搜,进入品牌专业号阵地 了解更全产品信息,助力提升转化率
4.基于营销场景选择合理的推广目标
推广标的分为:笔记、商品、落地页、店铺、直播间
1)产品种草
广告类型:搜索推广、信息流推广
推广标的:商品组件笔记、私信组件笔记、店铺组件笔记、落地页组件笔记、无组件笔记
2)抢占赛道
广告类型:搜索推广
推广标的:商品组件笔记、私信组件笔记、店铺组件笔记、落地页组件笔记、无组件笔记
3)商品销量
广告类型:搜索推广、信息流推广
推广标的:商品组件笔记、商品、店铺组件笔记、
4)客资收集
广告类型:搜索推广、信息流推广
推广标的:私信组件笔记、落地页组件笔记、落地页
5)直播推广
广告类型:搜索推广、信息流推广
推广标的:直播间笔记
第一部分:设置推广计划
第一步:选流量位:全站智投、搜索、信息流、视频流
第二步:选推广标的:笔记、商品
第三步:选推广目的:商品访客、商品成单量、ROI、笔记点击量
第四步:选成本控制方式:手动成本控制、自动控制
第二部分:设置推广单元
第五步:选笔记:内容合作笔记、我的笔记、主理人笔记、商品合作笔记、导购笔记
第六步:选定向:通投、智能定向、高级定向、基础筛选
第七步:定出价:目标成本
第三部分:设置创意
第八步:设置智能创意与商品组件
十、实战思考和成长
1.运营技术是形不成真正壁垒的
运营技术是形不成真正壁垒的,不要陷入技术陷阱,更应该多思考业务层、商业模式和团队管理。
我很久就有思考过一个问题,我小红书投流技术,研究得再厉害,就能形成壁垒了吗?答案是,并不是的,尤其个人技术,除非科研类的,否则无法形成壁垒。
一个投手技术再牛逼,在市场那,也不过是几万的薪资,在老板眼里,你就只是一个投手。但如果你是一个投流技术厉害的人,同时又特别懂业务,很懂商业模型,懂点团队管理,那你的价值就完全不一样了。
你能够把投放能力跟业务深度结合,你是能够以业务为出发点,搭建业务投流模型,能够结合业务搭建业务团队,结合流量策略迭代商业模式,那你所带来的价值就是N倍的。
你会很清楚这个业务的商业模式是怎么样的,需要找什么样的人,搭建什么样的团队,结合投流把业务持续放大,这个才是真正的壁垒,而非就投流技术厉害,这个也是我走过的误区。
2.电商赚钱的几个层级
电商赚钱会分为几个层级,定层级定模式,才能创造出利润。
第一层级,品牌。
这个是大家都知道的,品牌很赚钱,我所认识一些品牌客户,一年赚5个亿非常正常的,但同样,在现在这个中国消费力下滑的市场环境下,品牌有多难,多烧钱,做过品牌老板的也都知道,尤其在抖音等公域平台内卷下,品牌的竞争也相当激烈,基本是我们普通人很难碰的。
第二层级,全域电商。
全域电商:抖音、小红书、视频号、淘宝天猫、拼多多 、私域,尤其是到平台内卷后期,单一平台已经是很难赚到钱了,要全域才能创造利润,而且,必须要有私域和复购,单纯公域电商红利没了就没了。
这时候私域电商首选 高客单、高利润、高复购。
第三层级,开品型打品团队。
所谓开品型打品团队,也可以理解为是白牌商家,但他们具有源头工厂,有开品和打品优势,所以,只要这个品打起来,就可以吃8成利润。
电商比拼到最后,一定就是核心供应链,鲸鱼跟一个美妆厉害的打品团队聊过,同样一个美妆工具开品,市面上19.9的,他们9.9包邮,包装产品加升级,还能有20%以上利润,而同行跟品就要19.9左右成本了。
先不说,别人开品,把品打起来,同行跟品是否能爆起来,哪怕能爆,在成本领先的核心优势下,也压根干不过他们,撑死只能吃剩下的汤汁,肉是一点都吃不到的。
第四层级,跟品打爆品团队。
曾经我就一直处在这个层级,所以,我深知跟品打爆品团队的痛。
首先,不具备开品能力,只能去跟爆品,哪怕是爆了,因为开品团队已经有很多爆款笔记了,他们吃了80%的流量,我们爆了也就只能吃那20%的,同时,因为有数据平台在,很多爆款,同行也会去跟,继续瓜分我们的市场,所以,导致我们一堆人在里面抢夺20%的流量,只会越来越少。而同样因为虹吸效应,开品团队是流量越来越多,不会受到影响的。
其次,打爆品团队,爆品是不稳定的,这个爆品我们是不一定爆的,而且我们的爆率远低于开品团队,这样也就导致了我们的流量不稳定,流量不稳定也就意味着收益不稳定。这个对于养团队而言,是致命的,收益不稳定,这个团队维护就会出大问题。
最后,无法放大,因为不具备开品能力,只能跟爆品,因为商业模式 就注定了我们是吃尾量的模式,这个商业模式就注定我们没法赚到多少钱。
3.电商本质比拼的是供应链,一件代发问题点很多。
电商本质比拼,后面一定是产品端,而并非只是流量端,很多人说的一件代发,这个只是新手过度,到后面问题点会非常多,它不是万能的,坑也很多。
第一,一件代发,尤其是玩投流,爆量的时候,是很容易遇到库存不足的情况的。
虽然很多厂家都会跟你说库存管够,但很多时候这个只是说说。真爆单时候,对方会货都发不出去,而你因为投放爆量,广告费已经给了,退款就是纯亏广告费,不退款,对方发不出货,也将面临罚款,要知道产能的问题。
所以,一定要实时清楚对方的库存量,因为也存在今天跟你说有几千件,但出货给他同行一大半,第二天就没多少了。同时,后期肯定不能都一件代发,尤其对于爆品,我们需要根据现有库存进行放量。
第二,一件代发,不能解决产品迭代和成本问题。
现在无论是淘宝电商、拼多多还是抖音电商,都进入了比价阶段,而一件代发,本质上就是会比采销成本高,同时,因为一件代发,厂家也不管那么多产品迭代问题。
实际上,如果要持续做流量打品,我们是要结合流量用户需求,迭代产品的质量和包装的,这样才能形成竞争力。
4.红利过去后,我们留下的是什么?
我们赚的钱,更多来自于趋势,来自于时代平台红利。
就比如我现在做的小红书付费投放,本质上是吃了小红书商业化流量的红利,吃了小红书电商的红利,但我觉得更应该思考是,红利过后,我们留下什么?
因为很简单的道理,红利是会变的,也不是每个红利都是我们能吃到的,过去的房地产,过去的淘宝电商,这些红利一旦过去,那就是过去了。
虽然红利一直会有,但我们是不太可能每次都追逐到红利的。
我们可以做几次风口上的猪,但不可能一直都是那风口上的猪。回想过去,我跟大家很多人一样,知乎小说推文红利来了,赚一波;chatgpt红利来了,赚一波;还有,小红书电商红利来了,赚一波。
但我却很少思考,除了我们实战经验,我们到底留下什么?要知道实战经验,说句不好听的,并不会给你带来真的积累,也形不成壁垒。
所以,在经历了这次小红书电商付费红利后,我开始思考 红利后留下的是什么?比如之前业务投放能赚钱,但我也会适当砍掉,因为我知道,这个业务就是赚红利的钱,而没法形成私域、IP等积累。
而又重新开始新的业务,因为新的业务,不仅公域能赚钱,还能积累私域、IP等,形成真正的公司资产和壁垒。
5.10倍增长背后,是要做好失败的准备,还有all in心态。
10倍增长,这个理念很好,尤其是在经济下行的时候,会给我们很大的鼓舞。但同时,我们也要考虑现在的大环境,现在经济大环境并不是那么的友好,而想要10倍增长,是需要勇气,还有做好失败的准备的,还有all in心态。
这里的all in心态,也绝不是口头上说说的那种,我看到很多人都说,今年all in视频号、或者小红书,但还是在各个项目上横跳,也不是盲目就说说的那种,而是有清楚认知后做出的决策。
我是从去年小红书电商实战开始,我就清楚认识到,小红书电商想要长久,必须拥抱付费,付费的红利绝对会很大,尤其是基于小红书生态,小红书付费流量策略并不像其他平台那么简单,对玩法和思路上都有讲究的,也就肯定存在着一个大杠杆。
所以,在去年小红书电商投放爆了后,虽然经历过痛苦,因为官方付费策略经常调整,也经历过短暂的项目尝试,但后面还是下定决心,便all in小红书,all in小红书付费投放。
我也做好了失败的准备,因为在实战的过程中,我都是用自己钱投放,经常因为经验不足,我还试错亏了不少钱,不仅没有赚钱,还经常踩坑亏钱,甚至还要做一些其他风口项目来补贴小红书付费研究这块。
在做小红书付费这一年,可以算得上是孤独的,因为有很长一段时间不怎么赚钱,团队小伙伴基本撑不住,该离开的也都离开了。
就像在一个孤岛,基本没啥食物,你需要生存下去,但最可怕的是,没有人告诉你,到哪一天,会有人来救你,如果你是知道7天后,有人来救你,那你吃土也要撑下去;但现实确实,你不知道有谁会来救你,你却要一直吃土,你要坚信有人救你。
10倍增长,可能就是要做这样的事情,接受失败,all in进去,因为这个增长不是线性的,也没人告诉你结果,你只能坚持。
6.产品、流量、组织,缺一不可。
如果你是想要未来开企业,那么,产品、流量、组织,是缺一不可的,三者都必须要超过及格线,企业才能活下去。
产品端,有人说好的产品不重要,流量重要,但作为一个一直实战的流量操盘手,我可以很负责地跟大家说,好的产品非常重要,因为好的产品,才能增加你流量的变现效率,初级流量的策略,是单纯用流量策略(推荐策略、搜索策略、付费策略)来拉动流量增长变现,高级流量的策略,必定是结合产品层来打的。
还有,好的产品给到用户,才能做好私域和复购。
流量端,有好的产品,必须要搭配好的流量策略,才能够最大化变现。
高客单获客产品,搭配搜索流和付费流,搜索流做精准人群获客,付费流做获客增长。高客电商产品,搭配推荐流和付费流,推荐流做人群心智种草,付费流做人群转化及拓人群。
组织,好产品+好流量策略,但还差一个,那就是组织力。
产品端,需要有人处理发货、售后吧,需要有人调研市场选品吧;流量端,需要有人生产内容吧,需要有人做好媒体账号运营吧,需要有人做投放增长吧;这些都是要求组织力的,如何搭建团队,如何管理团队,才能形成真正效率化运行。
7.10倍增长的出发点,更多源于我想要,而不是我需要。
10倍增长的出发点,一定要源于我想要,而不是我需要,这点非常重要。
10倍增长,可以说是野心比较大的说法,也是非常适合野心家,但实话跟大家说,鲸鱼没有那么大的野心,我的增长算是无心插柳的,更多来自于我想做好小红书付费策略这件事,这个我想跟大家说的。
实际上,在去年得知10倍增长概念后,我也有短暂兴奋了一下,但后面我并没有说每天都想着这个事情,我记住最重要的一点就是,做自己擅长且热爱的事情,把80%精力聚焦在20%核心事情上。
我本质是一个内敛人,我也社交不多,更不会擅长搞关系那套,反而因为性格有时说话直接,容易惹人家不高兴,这算我的弱势;但我会很喜欢研究一些别人看不见的流量规则,会有自己的理解创新,研究新的流量策略玩法,能够非常迅速熟悉业务,这算我的优势。
慢慢地,我理解了,我想要10倍增长,是我内心渴望,研究小红书付费流量策略上的突破,我想做点更有壁垒而又有积累的事情,而不是我需要做这个,来赚取10倍的钱。
甚至,有时我会判定这种投流玩法,可能会亏几千块,概率还挺大,但我还是会想要去尝试,来验证我的想法,因为我想看里面的数据,这个业务搭配这样的流量策略,到底是哪里出问题?也正是因为这种好奇心和思考,才有了我现有的公司业务线和一些高投产实战玩法。
所以,我想要告诉大家,一直想要10倍增长,你只会焦虑,增长要更多源于我想要,而不是说我需要赚多少钱。
论行业的从业门槛,从来不是所谓的技术门槛,而是信息差,没有一个行业像抖音般残酷,信息上差一步,结果上就差万步,直播在随时爆发机会,越能快速提升聚焦领域的信息差,越能抓住机会。
如果你正在直播领域冲锋,我建议你加入我的直播星球,7000+操盘手,只聚焦直播领域,一天一块钱,就能解决你大部分直播间问题。
注:文/尹晨,文章来源:尹晨带货实录,本文为作者独立观点,不代表亿邦动力立场。
文章来源:尹晨带货实录










