猪企业绩飘红、预制菜企业集体承压,
上市公司三季报冰火两重天
红餐产业研究院综合各个信息渠道,整理出2024年10月餐饮上游供应链端的信息。
肉禽企业相关
近日,32家上市生猪企业发布2024三季度业绩报告。从净利润看,29家企业上半年盈利,仅有3家企业亏损,分别是正虹科技、东瑞股份、傲农;其中净利润同比下滑的有5家企业,双汇发展、广弘控股、京基智农、益生股份、得利斯。
其中,克明食品、牧原股份、禾丰股份、立华股份、神农集团净利润同比增长比较显著。这些企业将利润获得增长的主要原因归为养殖成本下降、生猪行情回暖以及企业在生产管理上的精益求精等。
特别是克明食品前三季度净利润1.55亿元,增长1276.84%,其中食品板块较同期上涨76.54%,主要系公司持续对产品结构进行优化和原材料的成本下降;养殖板块较同期减亏1.39亿元,主要系生猪销售价格较去年同期有所暖,同时生产成本持续下降。
截止到10月31日,11家上市禽肉企业发布2024年三季度报。其中9家实现盈利,仅2家亏损。
其中,益客食品的表现尤为亮眼。前三季度实现净利润1.41亿元。公司通过优化产业链布局、提升生产效率和加强市场拓展,成功克服了市场需求波动和价格压力带来的挑战。
此外,立华股份和华英农业也实现了显著的业绩增长。立华股份前三季度实现净利润11.61亿元,同比增长507.71%;华英农业(种鸭养殖、屠宰加工、冻品、熟食、羽绒生产和销售)收入和利润增幅较大。
受鸡肉价格下降影响,我国唯一拥有白羽鸡自研种鸡并实现对外批量销售的圣农发展利润下滑超48%。
半成品预制菜企业相关
2024年前三季度,国内主要预制菜上市企业在营业收入和净利润方面表现各异。安井食品、广州酒家、巴比食品表现突出,其中安井食品净利润为10.47亿元,同比增长6.65%,较上半年9.42%的增幅有所放缓。
然而,部分企业面临挑战,如味知香和海欣食品,营业收入分别下降17.5%和0.67%,净利润下降36.83%和750.84%,主要受市场环境变化、高债务压力和短期债务压力的影响。
总体来看,预制菜行业在三季度呈现出明显的分化趋势。表现良好的企业通过优化产品结构、拓展市场渠道和提升运营效率,实现了稳定的增长。例如,安井食品在新零售渠道的快速成长和千味央厨在团餐市场的渗透率提升,都为其带来了显著的业绩增长。相反,一些企业因市场环境变化和竞争加剧,面临营收和利润的双重压力,需要进一步调整战略以应对挑战。
调味品企业相关
截止到10月31日,23家调味料上市企业发布三季度财报,营收格局出现了双增、双降“两极分化”的局面。实现营收净利润“双增”的企业和营收净利润“双降”的企业各有9家。
海天味业营收和净利润双增,酱油作为其最重要的业务,前三季度实现营收103.38亿元。同时,海天味业2024年前三季度线下渠道营收180.23亿元,同比增长8.22%。新上任董事长程雪表示,将会提升品质和规格增强存量产品竞争力,积极推进渠道建设与变革,同时,采取精益管理等措施挖掘经营潜力。
天味食品2024年前三季度实现营业收入23.64亿元,同比增长5.84%;净利润4.32亿元,同比增长34.96%,主要系销售增长、材料采购成本下降及费用下降所致。
中炬高新实现归母净利润5.76亿元,同比增加145.28%,主要系材料采购单价、生产费用、物流成本下降以及产品结构优化。
佳隆股份归母净利润同比增加145.28%,得益于公司根据市场情况,调整经营思路,进行市场改革,效果明显;同时加强内部开源节流,降本增效,叠加主要味精等原材料价格大幅度下降,综合毛利率上升。
西王食品2024年前三季度实现归母净利润6258.84万元,同比增长894.16%。公司表示,原料成本下降,产品毛利率提升,故而利润增加。
千禾味业2024年前三季度实现营业收入同比下降1.9%,归母净利润同比下降9.2%。这是其自2016年上市以来,首次三季报中出现营收和净利润“双降”,主要系去年零添加事件存在较高基数、零添加赛道竞争加剧、产品收入同比下降,其中酱油和食醋收入分别同比-13.8%、-15.7%。
热门食材介绍
在餐饮竞争激烈的当下,差异化的食材可以助力品牌在市场竞争中脱颖而出。为了找到差异化的优质食材,不少餐饮企业成立了专门的团队,去产地考察挖掘食材,有些餐企的创始人甚至亲自担任产品官天南海北地寻找食材。
如今,优质食材拥有“稀缺”与“优质”两大突出属性,已经成为各大餐饮企业的创新“法宝”。
红餐产业研究院观察发现,2024年10月以来,羽衣甘蓝因为具备健康营养的属性,受到了品牌及消费者的青睐。
据了解,羽衣甘蓝因其独特的美感和健康属性一直备受超模、减肥者的喜爱。在健康趋势下,茶饮品牌喜茶、奈雪,轻食品牌Wagas研发推出了多款含羽衣甘蓝的产品,并取得了消费者的追捧。
其中,休闲餐饮品牌gaga鲜语不仅将羽衣甘蓝作为日常配菜,还推出了一款羽衣甘蓝青苹果汁,这款饮品因其独特的口味和健康卖点而广受欢迎,成为其明星产品之一。
除了上述提到的羽衣甘蓝等具备健康营养属性的“网红”食材外,越来越多的餐饮企业专注于地域食材的挖掘和利用。选用地域食材,可以将农产品的核心价值总结为历史人文、绿色生态、品质美味等内涵,与餐饮消费者的追求的体验感、养生功能以及独特的风味高度匹配。
以火锅赛道为例,海底捞、朱光玉、珮姐重庆火锅等均上新了各地的特色食材。如海底捞,在2024年6月推出了雷山酸汤锅,锅底中添加了贵州雷山县非遗技艺发酵的“雷山鱼酱酸”;10月,其又推出呼伦贝尔草原肥牛卷新品。朱光玉,从今年9月初开始就先后推出多款富含地方特色的非遗产品,如峨眉的龙须笋、绵阳梓潼的片粉、辽宁本溪的黑豆花等。
2024年8月,珮姐重庆火锅正式开启“在地风物志”项目,派遣产品研发团队深入重庆38个区县,原产地溯源巴味渝珍,挖掘当地的地标食材特别是非遗食材。例如金佛山方竹笋、武隆非遗羊角香干、非遗泡菜蛋炒饭、非遗手作小香肠等。
当下,正是秋冬进补的季节,内蒙古的牛羊肉等特色食材成为了各大餐饮品牌上新的焦点。接下来,将以内蒙古为例,为大家介绍当地一些独具特色的食材。
内蒙古特色食材推荐
内蒙古被誉为中国的“粮仓”“肉库”“奶罐”“燕麦之都”“小米的故乡”和“冷凉蔬菜基地”,其绿色食品、有机农产品和地理标志农产品的产量和数量均位居全国前列。
本文将重点介绍内蒙古的一些特色食材,如羊肉、牛肉、沙棘、莜麦、肉苁蓉、沙葱、黄柿子等。这些食材不仅丰富了当地饮食文化,也为全国乃至世界各地的美食爱好者带来了独特的风味体验。
(1)内蒙古羊肉
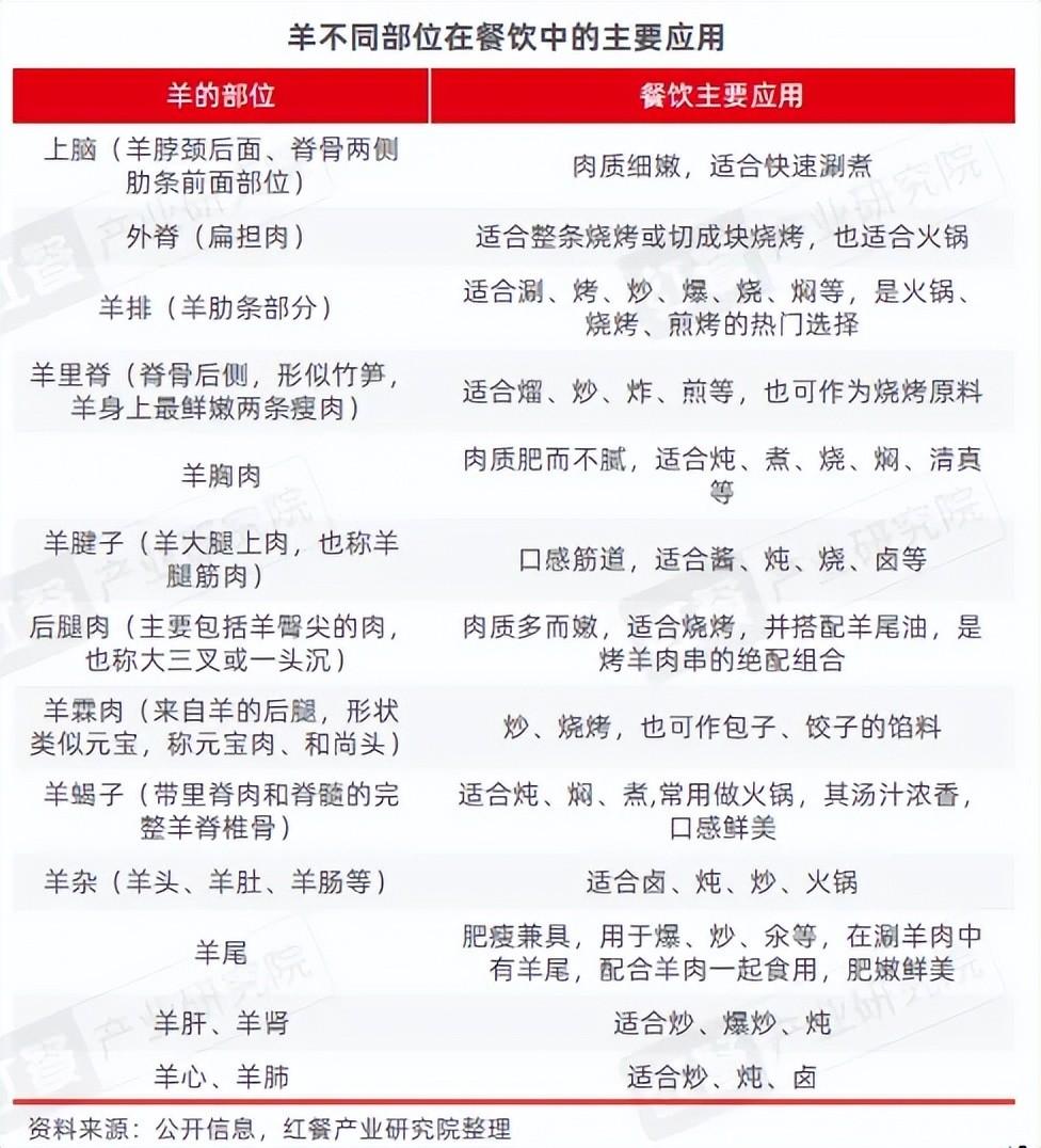
羊肉在餐饮中的应用场景广泛,包括涮、烤、包等多种形式,是火锅品牌、烧烤品牌以及大部分中式正餐品牌重要的食材。
羊浑身都是宝,每个部位都能通过不同的烹饪手法展现出独特的风味,满足各种口味偏好。如,羊蝎子因其丰富的骨髓和细腻的肉质,适合炖煮或焖制;羊排则以鲜美肉质和适中脂肪含量,成为烧烤、煎烤最佳选择等。
在采购时,应根据实际的烹饪场景和需求做出相应的决策,以确保食材的最大化利用和最佳风味呈现。
我国羊肉的产区众多,其中以内蒙古的羊肉食材尤为著名。
红餐产业研究院了解到,内蒙古是全国最大的羊肉产区之一。据国家统计局,2022年和2023年内蒙古羊肉产量都是全国第一,年产均超一百万吨。
从 2022—2023年度数据来看,内蒙古、新疆和甘肃的羊肉产量排在全国前三,其中内蒙古的羊肉产量是新疆和甘肃之和。
内蒙古的羊肉产地众多,品种也十分丰富。红餐产业研究院为此特别整理了10种内蒙古地理标志羊肉,以供餐饮企业选购羊肉时参考。
(2)内蒙古牛肉
2024 年上半年末,全国牛存栏10,204万头,其中,内蒙古存栏971.2万头,占全国比率超 8%。这表明内蒙古在牛养殖产业中具有较大的规模优势。
2022年和2023年,内蒙古牛肉产量分别达到71.87万吨、77.80万吨,已连续4年位列全国牛肉产量第一。
从2023年全国Top10地区牛肉产量来看,同比增幅超过全国平均有4个地区,均集中在内蒙古的呼伦贝尔、通辽、赤峰和锡林郭勒盟。
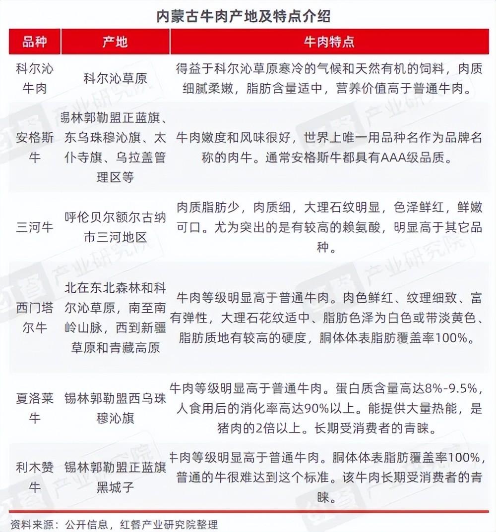
牛肉产地直接影响着肉质的品质与口感,不同的饲养环境和方式会带来不同的风味特点。下面,红餐产业研究院特意整理汇总了内蒙古地区比较有特色的牛品类,如科尔沁牛、安格斯牛、三河牛、西门塔尔牛、夏洛莱牛、利木赞牛,以供选购牛肉时参考。
除了根据产地和品种选择牛肉,餐饮企业在采购的时候还应该需要根据具体的餐饮场景选择合适的牛肉部位。牛的不同部位适合不同的做法,如,上脑肉质细嫩多汁,适合煎制、清炒、火锅;牛脖肉和牛颈肉筋脉较多,适合慢炖或焖;肋眼牛排口感浓郁,适合大火快速煎制等。
在采购时,应根据实际的烹饪场景和需求做出相应的决策,以确保食材的最大化利用和最佳风味呈现。
(3)内蒙古沙棘
沙棘在中国被誉为“圣果”和“维C之王”,主要分布于华北、西北以及四川和西藏等地。其中,内蒙古和新疆的沙棘最为著名。
内蒙古独特的地理环境非常适宜沙棘的生长,因此内蒙古沙棘果实具有粒多肉饱满,颜色金黄偏深,有光泽,营养丰富的特点。
沙棘在内蒙古各个县市均有分布,目前种植面积超过600万亩,其中准格尔旗沙棘种植面积超过90万亩。
沙棘果可以加工成多种产品,包括沙棘果汁、果粉、果酱、果冻、罐头、啤酒、饮料、糖果、糕点、冰淇淋、豆腐等食品的原辅料或营养强化剂,也可以作为各种抗氧化剂或食品添加剂。近些年来,内蒙古的沙棘受到餐饮企业的青睐,被广泛应用于饮品和烘焙甜品中。例如,西北菜品牌西贝就推出过沙棘相关产品,饮品品牌幸运咖就曾推出过沙棘橙C咖和沙棘橙柠茶。
(4)肉苁蓉
肉苁蓉素有“沙漠人参”“中华九大仙草之一”之美誉,主产于内蒙古、新疆、宁夏、甘肃和青海等西北地区。由于其具有较高的药用价值,在上世纪七八十年代遭到过度挖掘导致肉苁蓉的野生资源濒临灭绝。
近些年来,研究者们克服了根寄生植物的栽培技术难关,实现了肉苁蓉的规模人工种植。迄今,全国累计种植梭梭和怪柳625万亩,接种肉苁蓉200万亩,年产药材7,000吨。
肉苁蓉的产地主要分布在内蒙古和新疆地区。根据产地的不同,可分为内蒙古阿拉善荒漠的肉苁蓉和新疆管花肉苁蓉两种。
其中,内蒙古阿拉善肉苁蓉生长在干旱的沙漠中,主要寄生在梭梭树的根部。因其质地柔软且活性成分含量高,在市场上备受推崇。目前内蒙古肉苁蓉主要产地有阿拉善盟、乌海市、巴彦淖尔市、鄂尔多斯市等盟市,尤以阿拉善产地最佳。
(5) 内蒙五原黄柿子
黄柿子,又称黄番茄或小番茄,是一种广泛种植的番茄品种,主要产地包括内蒙古、山东、河北、辽宁、江苏和广东等。其中在内蒙古地区的黄柿子,其独特的气候环境让黄柿子的品质十分优异。
黄柿子作为常见食材,可以直接食用,也可用于制作各种菜肴,如柿子炒鸡蛋、柿子炖牛肉等。内蒙古民隆五原黄柿子是国家农产品地理标志登记保护产品。五原县的独特地理环境和气候条件为黄柿子的生长提供了有利条件,该产区的黄柿子也受到了餐饮品牌的青睐。
例如,火锅品牌巴奴2024年8月上线是金黄酸汤-黄柿子酸汤,就选用了内蒙五原特有的黄柿子。
此外,随着近些年来酸味产品在餐饮市场流行,黄柿子也逐渐成为复合调味料企业的优质原料。2024年,内蒙古当地的调味料企业草原红太阳就以当地优质的黄柿子推出的黄番茄火锅汤料,成为其主打产品之一。
(6)沙葱
沙葱也叫“蒙古韭菜”,是生长在海拔800米以上戈壁滩中的一种植物,广泛分布于中国内蒙古西北部、辽宁西部、陕西北部、宁夏北部、甘肃、青海北部、新疆东北部等地。
在内蒙古锡林郭勒盟的草原上,沙葱和韭菜花等野生植物向来被视为当地的“宝贝”,被誉为“菜中灵芝”,其丰富的药用价值和营养成分被外界追捧。
在《本草纲目》中就有沙葱入药的记载。常吃沙葱能增强儿童智力发育,提高免疫功能,也能有效地预防老年性痴呆症的发生,还能抑制和逆转癌细胞的异常增殖,有助于健康长寿。
沙葱的气味比韭菜温和,吃起来有辛香味但不辣口,整体口感与韭菜相似,细细品尝还能感受到一丝清甜。沙葱的吃法较多,常见的吃法包括凉拌沙葱、沙葱炒蛋、沙葱馅饼、沙葱炖羊肉、沙葱汤和沙葱煎饼等。如今,不少餐饮品牌会推出沙葱相关的菜品,打造独特的风味。
(7)莜麦
莜麦是我国裸燕麦的俗称,主要分布于内蒙古阴山南北地区。
据《内蒙古农牧业资源》记载,阴山南北裸燕麦约有1100年的栽培历史,早在魏晋南北朝时期,阴山地区的农人就开始种植莜麦,至今阴山南北仍是我国燕麦黄金产区的核心区,燕麦种植面积约占全国的近50%,居全国之首。
目前知名度比较高的莜麦品牌有乌兰察布莜面和武川莜面。其中,内蒙古武川县,被誉为“中国莜面之乡”。
在餐饮行业,知名餐饮品牌西贝莜面村就以莜面为主打特色,其招牌菜品番茄浇汁莜面、油泼香椿莜面和莜面蒸饺等,受到消费者的喜爱。据了解,西贝的莜面就来自其内蒙自建的生产基地。
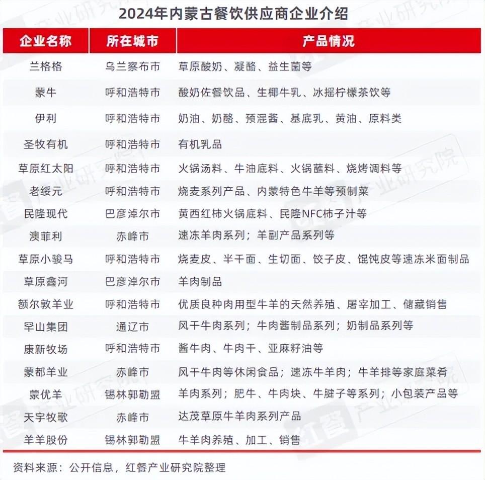
热门供应商:内蒙古企业
近两年餐饮行业内卷激烈,优质且稳定的供应链变得尤为重要。鉴于此,餐饮供应链指南月报每期会制定一个供应链的主题,并推介二十家左右该领域主要的供应链企业给大家作为参考。
本期餐饮供应链指南月报将以内蒙古为例,介绍当地知名的供应链企业。内蒙古凭借其丰富的自然资源,不仅有大量优质的食材,还涌现出许多优质的供应链企业。例如,知名奶企伊利和蒙牛,烧麦企业老绥元,牛羊肉领域的额尔敦羊业和蒙都羊业,以及特色调味料企业草原红太阳等。

注:文/红餐产业研究院,文章来源:红餐智库,本文为作者独立观点,不代表亿邦动力立场。
文章来源:红餐智库









