“矿机一响,黄金万两”。
以太坊的疯狂让互联网“赛博挖矿”成为了一门无数人为之疯狂的造富生意,不仅带火了芯片、显卡等“挖矿工具”,更是一度将英伟达的市值推向全球第一。
现在,新的“暴富”生意又被英伟达和AI带火,短视频平台上,有人开始晒起了“算力租赁”的生意,从“赛博矿工”,变成“赛博房东”。
“你在北上广当房东,我在机房当赛博房东”“5台8卡4090跑算力,上个月一个刚入行的兄弟,一天最少三四条华子”“卖了深圳两套房,和老同学合伙创业,投资算力是什么体验?”
这些“造富故事”叙事大多很诱人——“小白也能入局”“躺着赚钱”“算力就是普通人翻身的故事”。
“赛博房东”本质属于算力租赁生意,服务商将算力资源以租赁的形式提供给下游客户,而客户无需自己购买和维护硬件设备,从过去卖卡用算力,到现在租卡用算力。
从去年开始,这场由AI大模型掀起的“算力租赁”热,从国外一直延伸至国内。
在海外,一群曾经的挖矿公司转型也做起了算力黄牛,其中声势最为浩大的要数 CoreWeave和SF Compute,前者收获了英伟达的投资和支持,后者则赢得了奥特曼家族基金会的青睐。
而将目光对准国内,从大厂、创业公司再到各类跨界玩家,越来越多的入局者都渴望分食“算力”这一蛋糕。截至11月11日,同花顺数据显示,“算力租赁概念股”已多达108家。
在“算力租赁”的现实世界里,洗牌已经提前开始,与“赛博世界”造福的故事不同,这场真实游戏之中,没有给普通人预留座位。
“赛博房东”无法躺赢
“算力租赁根本就不是普通人玩的。”一位不愿具名的算力租赁服务商告诉「硅基研究室」。
据社交媒体上发布的“算力租赁”相关信息,「硅基研究室」联系到上述发文博主发现,其内容最终导向的大多是一批算力租赁服务与运营商,此类“卖铲人”的角色有两类:一类是提供算力服务的平台,主要撮合供需两端的算力交易;另一类则是传统商业模式,比如直接卖“裸金属机”、提供GPU服务器租赁等产品。
而此类视频和图文也多是为了“引流获客”,上述算力服务商会以分享资料等形式,吸引下游潜在客户。
「硅基研究室」以企业人员身份,联系到其中一位服务商,该运营人员称,公司目前在深圳、武汉和江门等地均有合作机房,且提供运维等售后服务。
据其给出的公司信息,「硅基研究室」查询发现,上述公司成立时间在今年8月,注册资本仅为100万元。这种规模不大的中小微企业,是“算力租赁”这片造富江湖中不为人知的“隐秘力量”。
“去年和今年都是这个风格。”产业链人士范新向「硅基研究室」回忆,在广东等地都有一批公司规模不是很大的企业去做算力租赁业务。
“还有一批渠道商或二道贩子,他可能一台就可能找一个项目,一台赚几万块钱,然后公司抬头就放弃掉。”
对毫无经验的普通人而言,“躺赢做赛博房东”几乎是不可能的事:“没资金、没资源、没人脉的普通人想要坐等收利息,根本不可能。”上述行业人士告诉「硅基研究室」。
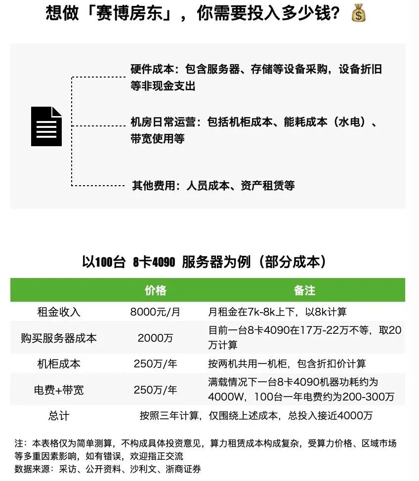
服务器行业技术专家李伟向「硅基研究室」分析,搭建8卡服务器集群需投入成本主要分为硬件设备、机房日常运营投入(包括机柜成本、水电等能耗费用、带宽等)和人员成本等。
一台服务器生命周期约为3-5年,如果按3年计算,依照目前市价,如果购买100台8卡4090服务器,就需投入至少2000万元,机柜成本至少250万,网费和电费一年投入约为250万,在不算人工成本、设备折旧和房租租金等其他成本下,三年硬性成本就接近4000万。
而根据上述服务商提供的报价,目前8卡4090的月租价格在8000元上下,据此计算,100台8卡4090服务器,回本周期至少需要4年。
至于更高规格的H100算力集群,硬件回本周期也高达5年以上。
除了硬性成本投入巨大外,国内算力租赁市场目前正在经历“低价竞争”,特别是低端卡,降价趋势非常明显。
「硅基研究室」了解到,4090单片租赁价格目前可低至2元/小时,A800(80GB)可5.78元/小时,A100(80GB)租用价格为6.68元/小时。而大型厂商依旧追捧H100、B200等高端GPU上,价格波动也在持续。
范新告诉「硅基研究室」,去年英伟达8卡H100的市场报价在每月十几万间浮动,目前一台每月市价在5-10万间浮动。
“与去年相比,现在每台的利润也很低。”
不久前,美国AI推理服务供应商Featherless.AI联合创始人Eugene Cheah撰写的《2美元/小时出租H100:GPU泡沫破灭前夜》的文章也引发了海内外市场对“算力租赁价格”的关注,文章指出:“海外GPU资源已经从供应短缺(对应8美元/ 小时)转变为供过于求(2美元/小时)。”
Lepton AI创始人兼CEO贾扬清及其团队在近期一则报告中也指出:“H100的租赁价格肯定会持续下降,因此购买的收益可能会比预期的更快衰减。”
“暴利时期已经过去了”。现在市面上很多宣称此类“算力租赁暴富论”很有可能是一批“投机客”。
“去年下半年受英伟达断供影响,算力需求暴涨,很多人都在炒货,导致租赁价格非常高,但这些都属于赚快钱。”李伟向「硅基研究室」指出。
高昂的硬件成本以及瞬息变化的市场需求,让“算力租赁”无法成为一门适合“新手入局”的生意。
一半算力概念股都在亏钱
“我们所有的产品,都是严重供不应求,这也是新产品的天然属性,所以我们在竭尽可能满足需求,只不过整体来看,市场的需求增长实在太快了。”
对于大多数仍对“算力租赁”抱有期待的人来说,英伟达CEO黄仁勋的这句论断,或许是支撑他们信念的救命稻草——在全球范围内,英伟达计算卡仍然是最紧俏的半导体产品,大批客户依旧在台积电的工厂外苦苦排队等候。
据分析公司stateof.ai的数据,当前,全球科技巨头对算力依旧渴求,仅Meta一家公司,就囤积了35万张H100,在埃隆·马斯克亲自下场辟谣后,外界普遍预估,特斯拉所持有的H100数量也在10万张左右。
科技巨头渴求算力,并不意味着“算力租赁”是一门好生意。类比一下,就是大企业需要现金流,不等于网贷生意能赚钱。个中的原因也很简单,同资金募集一样,科技巨头的“算力募集”手段也非常多元、稳定。
李伟告诉「硅基研究室」,一方面,阿里这类头部互联网企业在算力需求上更倾向于“自建”而非“租赁”。随着自有算力体系的逐步成熟,上述企业不仅不是算力租赁“大客户”,反而会成为出售闲置算力的“大卖家”;另一方面,即便是有算力租赁需求的企业,出于风险规避的本能,也会对合作对象的信用、规模、服务能力展开全面考察,这样的标准是“个体户”们所无法满足的。
类似的情境也在浙商证券的研报中得到了印证。
事实上,对于任何一家想要长期投入模型训练的大厂来说,算力租赁都绝不是“最优解”,即便是单纯比较服务器的采购成本与算力租金成本,后者也并没有优势可言。
大厂自建算力中心,如果考虑地方提供的绿电补助以及算力中心闲置出租所带来的复用价值,自建的性价比还会更高,这也避免了租赁所带来的调试、运维掣肘。
从这个角度来说,租赁模式从一开始就注定不会是大厂算力的“主流供给”,这种算力供给适配的是那些对算力有着更高性价比、接入上短平快的客户需求。
据南方财富网预测,到2026年,国内算力租赁潜在收入市场规模有望达到2600亿元左右,每年将以20%以上的速度快速增长。
只不过,想要真正吃到现实的蛋糕,身处其中的玩家们,仍然需要同风口与泡沫、不确定性展开漫长拉扯。一个显著的影响因素,便是“算力供需情况”的改变。
眼看着越来越多英伟达显卡走出产线,一卡难求的算力紧缺时代,逐步成为过去时。
与此同时,行业从“百模大战”到字节跳动掀起的“Token价格战”,再到当下的获客“投流战”,国内大模型厂商开始转向商业化。
考虑技术浪漫的同时转向落地求生,由此带来的成本管理、变现需求,也会让企业逐步减少对算力训练“大水漫灌”式的投入,在推理端寻求更具性价比的商业模式。
届时,绝大多数算力租赁公司或将面临“宏观市场做大,微观收入下滑”的尴尬境地。
这个背景下,对比潜在客户们的“八仙过海”,缺乏核心竞争力的算力租赁厂商,无疑只能在价格战的泥淖中越陷越深。
截至目前,相关迹象已经在很多跨界算力租赁的上市公司财报中,初步显现。
据「硅基研究室」不完全统计,今年新增算力租赁业务的30家上市公司中,今年前三季度共计有14家上市公司业绩出现亏损,接近半成,而即便是盈利的企业,利润也普遍偏低。
或许这才是算力租赁行业真实的众生相:有人沉浮,有人暴富,但更多的人,还在不断挣扎求生。
“国家队”入场洗牌
风口与泡沫之下,在真实商业世界里,算力租赁存在短期和长期两个割裂的世界。
短期来看,整个行业洗牌正在发生,逐步告别挣快钱的年代,但由于当前我国算力资源依旧分散,行业依旧缺乏统一的定价体系,从业者们也很痛苦。
“找大客户,吃不下;小客户不稳定、也拿不住。”
如果站在长期视角,无论是宏观政策对智能算力基础设施建设的重视,抑或是各地争相出台的针对算力互联协同的举措,目标都是放大算力租赁灵活、性价比的优势。
过去几年,从全面实施“东数西算”工程再到全国建设八大算力枢纽节点、十大数据中心集群。
在李伟看来,我国算力租赁行业需求依旧存在,但供给端资源利用率仍较低,原因在于各项主体,技术与场景需求割裂,算力分布管理难度大,在技术标准、数据归属上等方面不同主体间也存在分歧。
国家信息中心信息化和产业发展部曾披露过一组数据,目前中西部地区数据中心的在用机架数的全国占比已上升到39%,超过北上广东三个数据中心聚集区的在用机架数的全国占比,但机器利用率却不高。
短期行业的竞争不可避免,但随着AI发展逐步迈向“应用层”,OpenAI的o1模型也将行业带入“推理计算”时代,从顶层设计到算力租赁行业的从业者们也在顺应行业变化积极转型——从过去粗放分散式布局的集群建设转向建设更灵活一体化“算力网”,解决“供需错配”的问题。
如果将算力比做“电”,一个个数据集群中心就是电厂,而“算力网”就是一张类似电网的传输算力的网络,这需要从国家层面推进系统性工程落地,协调包括基础设施提供商、芯片厂商、数据中心运营商等各方“各司其职”。
“这种算力网概念,其实是将算力资源进行再整合,也可以促进行业的‘优胜劣汰’。”李伟提到。
除了更灵活的“算力网”,一部分服务商也开始从常规的租赁模式转型更多元的增值服务,向客户提供模型微调、AI软件开发等增值服务。
还有的一些服务商也在更新其商业模式,从“裸金属服务器”向提供AI云服务转变,通过算力池化技术整合资源,降低AI技术使用门槛,提供更标准化的产品与方案服务,以提高算力资源的利用率。
无论是哪一种转型,都需要大量的人力、技术和资金成本投入,这些都不是普通人所能承受的。
在“赛博房东”算力租赁的叙事之下,对于那些跃跃欲试想入局的人来说,等待他们的有可能是一地鸡毛,毕竟“赛博矿工”的故事就在眼前。
注:文/谢浩 kiki,文章来源:硅基研究室,本文为作者独立观点,不代表亿邦动力立场。
文章来源:硅基研究室
 
    
    
    
    
 
             
                 
                 
                




 
         
         
                 
                 
                 
                 
         
        