【亿邦原创】8月12日消息,CRM软件公司纷享销客宣布完成新一轮7500万美元的战略投资,由钟鼎资本领投,启明创投与建发新兴投资跟投,高鹄资本担任财务顾问。这是其连续第四年获得新的投资。本轮融资将用于持续完善产品的平台化、一体化、行业化与上下游业务连接能力,强化国际化与AI能力建设,加速推进业务型CRM向智能型CRM的演化。
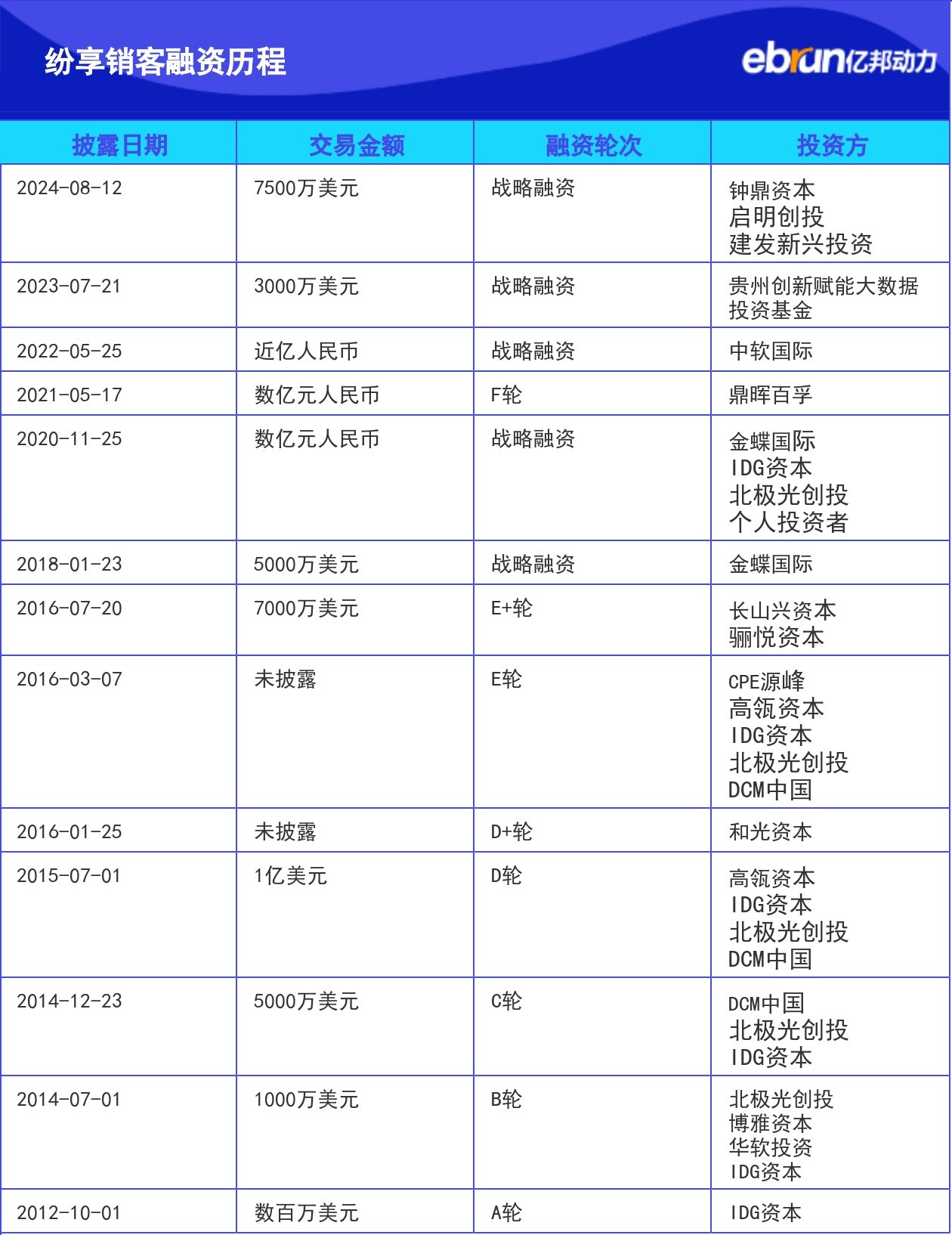
| 纷享销客融资历程 | |||
| 披露日期 | 交易金额 | 融资轮次 | 投资方 |
| 2024-08-12 | 7500万美元 | 战略融资 | 钟鼎资本 启明创投 建发新兴投资 |
| 2023-07-21 | 3000万美元 | 战略融资 | 贵州创新赋能大数据投资基金 |
| 2022-05-25 | 近亿人民币 | 战略融资 | 中软国际 |
| 2021-05-17 | 数亿元人民币 | F轮 | 鼎晖百孚 |
| 2020-11-25 | 数亿元人民币 | 战略融资 | 金蝶国际 IDG资本 北极光创投 个人投资者 |
| 2018-01-23 | 5000万美元 | 战略融资 | 金蝶国际 |
| 2016-07-20 | 7000万美元 | E+轮 | 长山兴资本 骊悦资本 |
| 2016-03-07 | 未披露 | E轮 | CPE源峰 高瓴资本 IDG资本 北极光创投 DCM中国 |
| 2016-01-25 | 未披露 | D+轮 | 和光资本 |
| 2015-07-01 | 1亿美元 | D轮 | 高瓴资本 IDG资本 北极光创投 DCM中国 |
| 2014-12-23 | 5000万美元 | C轮 | DCM中国 北极光创投 IDG资本 |
| 2014-07-01 | 1000万美元 | B轮 | 北极光创投 博雅资本 华软投资 IDG资本 |
| 2012-10-01 | 数百万美元 | A轮 | IDG资本 |

纷享销客所属为北京易动纷享科技有限责任公司,成立于2008年3月,创始人为罗旭。该公司致力于打造连接型CRM(客户关系管理)产品,在装备制造、高科技、医疗健康、SaaS服务、快消品、农资农牧、教育培训、家居建材等八大行业提供CRM解决方案,目前已服务了6000多个大中型企业,包括神州数码、艾比森、振德医疗、蒙牛等上百家上市公司。
纷享销客的CRM PaaS平台,提供覆盖从营销获客、销售管理、订单回款到售后服务的完整闭环一体化服务,并将CRM业务从企业内开放连接到合作伙伴和上下游企业,实现跨企业业务协作。此外,纷享销客还推出国际化产品品牌Sharecrm,以中国香港为国际业务中心,参与国际竞争。
据悉,纷享销客计划拓展生态与渠道体系建设,加强贵州基地建设,稳健拓展西南市场,确保以盈利状态完成IPO,并择机推进行业整合。
CRM体现了企业经营理念从以产品为中心转向以客户为中心的转变。这一概念在20世纪70年代出现,企业主要通过年度调查或前线询问来评估客户满意度。90年代后,随着个人电脑的普及和互联网的商业化,CRM软件技术得到了显著提升,从基础客户数据管理向销售队伍自动化和全面客户关系解决方案转变。中国的CRM市场自2017年以来快速发展,移动互联网、大数据、人工智能等技术进步推动了行业创新,丰富了CRM的功能和应用场景。未来,随着技术的进一步发展和市场需求的增加,CRM行业预计将继续保持增长势头,并进一步推动企业客户关系管理实践的变革。
纷享销客创始人兼CEO罗旭表示:“在复杂的市场环境与激烈竞争下,纷享销客一直致力连接型CRM产品价值能力的不断深化,我们坚定落实效率经营、可持续健康增长的理念,连续四年营收超常增长,客户续费率多年超越100%健康线。纷享销客持续四年获知名机构投资,就是得益于公司经营效率的不断提升与商业模式的日趋成熟,在数智化的大趋势下,随着商业回归本质,头部公司获得投资机构的青睐是水到渠成的理性及智慧合作的结果。”“未来十年,中国SaaS行业将进入结构性分化期,各垂直领域的头部公司将获得更充分的市场发展机会,我们相信,效率优先、健康可持续增长将成为主流。”
钟鼎资本合伙人朱迎春表示:“聚焦攻守兼备的优秀头部SaaS资产是当下钟鼎资本一个重要的投资策略。纷享销客经历十余年沉淀,构建了非常有凝聚力、快速迭代、文化一致性极高的队伍,奠定了非常扎实的组织模型,近两年关键财务指标和经营效率快速改善,叠加数智化趋势与CRM生意本身的平台属性,我们看好纷享销客在新周期下的经营潜力和韧性,相信公司有机会成为中国企业经营效率管理和协同的平台底座。”
启明创投合伙人叶冠泰表示:“我们坚定看好未来10年头部SaaS公司的发展机会。CRM软件是产业数字化发展的核心产品,纷享销客的连接型CRM凭借高生产力的PaaS平台,提供营销、销售、服务一体化的产品,深度的行业化解决方案,纷享销客同时积极构建的智能化平台能力,这些举措非常符合企业需求与未来趋势,我们坚信公司在服务客户和推动技术进步的道路上会越走越远。”
建发新兴投资副总王玉良表示:“纷享销客坚持价值经营,深耕行业、厚植产品,我们非常认可公司优秀的产品力和扎实的运营能力。在企业数智化转型的大趋势下,我们看好公司在复杂多变的环境下能保持高质量增长,愿意支持和陪伴公司穿越周期,实现长期的价值创造。”
高鹄资本管理合伙人金明表示:“无论从行业影响力、规模还是经营效率看,纷享销客都已成为CRM行业的绝对领导者。过去两年软件行业经历了资本市场大幅回调,热钱减少、竞争回归理性,对于行业内组织效率更高的头部玩家而言,反而是抢占市场、扩大竞争优势,甚至整合行业的绝佳窗口期。中国企业数字化转型是不可逆转的趋势,我们坚定看好纷享销客未来的发展,也很高兴能陪伴公司一起成长、穿越周期。”
文章来源:亿邦动力
