1
优质案例拆解
案例名称:年糕妈妈微信全域运营拆解
案例行业:母婴行业
拆解作者:15
案例目的:促活留存、转化提升GMV
案例标签:小程序、场景化营销
1 行业分析
一、行业背景
根据育娲人口研究在《中国生育成本报告》中提出,如果独生子女的养育成本是1,那么二孩家庭每个孩子的平均养育成本约为0.7974,三孩及以上家庭每个孩子的平均养育成本是0.5984。
随着父母养育经验增加,拥有两个或更多孩子的家庭在购买母婴产品时表现出更高的理性消费倾向。
同时,根据国家统计局以及国家卫健委的数据显示,我国人口出生率自2017年开始持续下滑,随着二胎三胎政策的深化,一孩出生占比均不超过50%,母婴市场的人口红利正逐步减少,传统母婴用品经营者要及时调整策略,不断寻找新增长空间。
根据《2023年度消费新潜力白皮书》相关内容显示:
受“养娃精细化”等科学育儿观念的推广影响,婴幼儿营养品市场增速最快。婴童保健食品市场加速增长,在品类分布方面,DHA、钙铁锌、益生菌和维生素是婴童保健食品市场的主要成分,热门商品在产品卖点普遍会标注成分天然、不含多余添加剂等字眼。
母婴群体护理意识不断提高,关注产品安全性、健康性。
二、发展机遇
母婴类产品的消费群体多为宝妈。
宝妈不仅是儿童用品的购买者,还是采购家庭用品的决策者。随着90后、95后成为母婴市场的主要消费群体,传统的实用顾家观念正逐步减弱,而悦已消费趋势初显,带来母婴市场的新增长机遇。
随着三四线及以下城市消费者的科学育儿观念不断升级,他们对母婴产品的价格敏感度降低,反而重视产品安全性与功能性,这意味着下沉市场可寻求增量空间。
三、IP背景
年糕妈妈的本名为李丹阳,IP人设为拥有浙大医学硕士学历、专注于分享科学养育知识的二胎宝妈。2014年7月31日李丹阳创办公众号“年糕妈妈“正式分享育儿知识,现已发展成母婴育儿科普垂类头部IP,在全网母婴科普领域拥有3000万粉丝,主营母婴类电商业务。
微信生态运营现状:
用户引流(公众号+视频号)一精细化内容矩阵:可溯源的论文式专业内容+多维度表述方式(命题式、场景式、访谈式)
用户留存(企微+社群)--年糕妈妈福利官+糕妈宠粉直播福利群
用户转化(小程序)一年糕妈妈优选商城:深度联盟商家的非标准化商品+自营品牌【nicomama】产品(满足母婴产品一站式购买需求)+合作方的团购品或直播品
以下为“年糕妈妈“IP的关键事件时间线(不完全统计):
四、用户画像
(依据360趋势及百度指数的用户画像描绘)
崇尚科学养育和重视教育规划的新手父母,年龄集中在25-35岁。
女性用户占比较多,这些女性多为家庭购物的决策者,不仅购买育儿用品,还负责采购家庭日用品、食材及服饰。值得关注的是,随着家庭式育儿观念普及,“年糕妈妈“男性用户群增长明显。(参考2021年"年糕妈妈“相关报告中男性用户占比近2%)
年糕妈妈“用户客群主要集中在华东及华南临海地区。这些地区的出生人口较多,经济相对发达,教育竞争压力大。
基于个人工作经验,得出:宝妈群体在儿童的饮食和教育决策方面表现出显著的风险规避意识,她们倾向于通过学习和广泛收集信息来做决策。
此外,宝妈群体的圈层化特征明显,会根据孩子的年龄层、教育、身体素质或家庭经济组成多个社交圈层,并乐于在同类圈层中进行交流和分享用户需求(痛点),主要有个人价值待指引、家庭关系处理需共情、孩子养育教育缺规划等等。
2 私域运营拆解
一、公众号—视频号矩阵
二、私域引流
*流程图
1、公众号引流企微\社群具体表现
①糕妈宠粉直播福利群引流:
年糕妈妈相关公众号有9个,其中4个公众号有私域引流入口,引导方式各不相同,2个主运营账号二维码信息缺乏即时更新,不利于私域流量留存。
“年糕妈妈”主账号的私域引流入口在公众号菜单栏,点击即可跳转社群福利链接,但该社群二维码已过期。
“陪玩时光”账号以低价高频消耗品作为新人福利,通过推文和海报引导添加福利官,但企微号二维码已失效。
“年糕妈妈育儿生活”的引流入口也设在菜单栏,通过多重福利引导用户添加社群,但该二维码为企微号,添加企微号推文引导指向小程序,以新人福利作为转化理由,未主动提及社群,私域引流链路混乱,逻辑不通。
“年糕妈妈商城”以超值零食作为新人福利,通过推文和海报引导添加福利官,福利官以内购折扣和优惠券为由引流至直播福利群,形成完整链路。
②公众号推文引流
2、视频号引流企微具体表现
视频号首页设置添加企业微信的链接,无相关文案或利益点引导,其中主账号“年糕妈妈”链接的企微微信无法添加,另有5个视频号链接了企业微信。
这些企业微信在添加之后的自动回复设置不统一,以福利为由邀入快闪群或以订单抽奖为理由邀入线上商城的二维码均已过期。
三、企微/个微运营
1、IP名人设
2、朋友圈运营情况(日更;每日三条,集中在7点—9点之间,每隔一小时发一次)
四、社群运营
1、糕妈宠粉直播福利群(每日高密度福利品种草)
2、快闪群(单品团购、逼单转化)
五、小程序运营
线上商城
以AARRR模型拆解“年糕妈妈优选商城”的运营策略
①获客拉新
公众号菜单栏入口链接:“年糕妈妈”主账号及其公众号矩阵的菜单栏都设有商城入口,公众号推文中相关好物种草都会附上商城相应的产品链接。
企微自动回复:添加企微账号之后弹出自动回复,以新人福利为钩子引流至线上商城,促进私域用户转化。
每日拼团包邮活动:以超值日用品或消耗品作为活动钩子引导老用户参与拼团裂变活动。
②激活
新人专享福利:发放新人优惠券包(7天内用完)、新人专享超低价福利品引导新用户完成首单转化。
首单包邮全额返:将消费金额以优惠券包的形式进行全额返送,形成首单免费错觉,券包可推动用户复购。
下单享好礼:做任务的形式推动新用户进行复购,以累计消费金额+确认收货单次为门槛提高客单价和订单量,初步养成用户的消费习惯。
产品详情页多重保障增强信任:产品详情页有七天无理由退换货+7天保价+假一赔十等标识,设有在线客服入口提供完善售前咨询和售后处理服务。
③留存
每日限量秒杀:由社群发送活动链接引流至商城,每天19:00开启单品限量秒杀。利用限时限量制造紧迫感,刺激用户冲动性购买,同时设置预约提醒功能,进一步培养用户的使用习惯,活动链接下方设有“今日好物分享”栏目,便于用户浏览并促成转化。
打造一站式母婴商城:产品线丰富,涵盖儿童的图书、食品、日用以及宝妈的美妆个护、服饰穿搭,满足顾客多场景、多维度一站式购齐需求,同产品类目中引入多个品牌产品,满足不同消费者的选购需求。
付费会员:为付费会员提供专属折扣、月度优惠券包、运费券和15天保价等特殊服务,筛选并留存高净值顾客。
④收入
缩短消费者的购物链路:进入商城到产品详情页的操作不超过3步,主页还有“猜你喜欢”“新品上线”等栏目可直接触达产品,社群好物种草或公众号推文种草的产品链接直达产品详情页,不设置额外商城活动弹窗,缩短购物路径大程度地保留用户的消费冲动,促使消费者完成付费行为。
联名品牌专场:深度合作的品牌会设置活动专场,通过代理销售赚取平台费和佣金。
自营品牌nicomama:选取热销品类进行自产自销,降低成本,提升利润空间。
“年糕妈妈”黑卡会员:付费会员129元/年。
⑤推荐
抽奖福利鼓励晒单:公众号推文进行好物种草时会以超值福利品(价值百元)抽奖的方式鼓励用户晒单。
口碑传播:商城在产品详情页中设有产品评价入口,可查看用户真实评价。(不确定是否进行评论返现)。
六、阶段性总结
1、私域引流方面
私域引流触点较少,引流路径多指向小程序,主要引流目的为转化:公众号引流主要指向小程序或快闪群,对常规运营社群(直播福利群)的引流路径铺设不完整;视频号除首页外,短视频与直播现未发现引流至企微、社群或小程序的运营动作。
2、企微及朋友圈方面(主要分析可添加的企微IP)
①昵称与年糕妈妈IP缺乏关联性和记忆点,年糕妈妈的粉丝群体称呼为糕家人,统一以"糕"为主题会命名更有家族感,更亲切;
②头像为个人生活照,真人IP能更快建立用户信任感,但头像不统一不利于深化IP形象,头像中人物的视觉年龄偏小,既不符合年糕妈妈作为宝妈专家的调性,也难获得同为宝妈的圈层身份认同感,不利于建立信任;
③个人信息卡中链接了朋友圈和商城,方便用户查看,为销售转化创建了入口;
④朋友圈主要内容为好物种草或直播间预约,缺乏个人生活动态,不利于拉近用户距离,建议增加与婴幼儿相关的生活碎片内容,如辅食制作或带娃出游,能丰富IP形象。
3、社群方面
①直播福利群的主要运营动作为高频次产品种草、福利宣发和直播引流渠道,主要售卖高频消费、低客单、低认知的产品,运营方式是重促销,轻互动。
这种社群需要品类丰富的供应链支撑,也需要运营团队具备优质文案输出能力及高阶选品能力。
②快闪群主要针对低频消费、高客单、高认知的产品设立,经由优质文案种草引流,用户的消费意向明确,快闪群能针对性地开展售前产品答疑,利用用户晒单即可免单抽奖的活动激发用户的从众心理和损失厌恶心理,制造存货不多、活动时间截止等紧迫感来刺激用户冲动消费,达到逼单转化的目的。
4、小程序方面
①新人进入小程序时,首页大面积铺设新人福利内容,主题明确且视觉冲击感强;多重福利强化用户的收益感知,增强用户转化动力;产品多为母婴类刚需品或日用品,精准对应用户需求。
②公域私域多触点获客,拼团活动促成用户存量裂变。
③一站式商城多品类产品满足用户日常所需,多品类拓展提高复购率。
总而言之,按照福格行为模型激发用户行为,促成用户购买:
3 公域运营拆解
由于年糕妈妈IP建有多个公众号和视频号矩阵,这里以主账号“年糕妈妈”的相关信息进行拆解。
一、公众号基础信息
①现状:
公众号已创建近十年,以优质内容沉淀粉丝3000万+,设有专业团队在公众号留言区与用户互动。根据西瓜数据的公众号月度排行榜显示,年糕妈妈公众号在2024年3月的头条平均阅读数为89757,活跃粉丝数在教育行业排名前十,用户粘性较强。
②公众号菜单栏:
粉丝福利:链接私域——企微与社群,进行用户留存。(二维码已失效,该路径目前未打通)
优选商城:链接私域——小程序,方便用户找到商城入口,利于转化。
育儿百科:PCG内容社区,可供用户自行搜索的知识库——储备充足的孕产期知识、0-6岁婴幼儿相关育儿知识。
③订阅号内容选题:
儿童健康、辅食制作、儿童教育、生活习惯养成、孕产知识、妈妈故事、妈妈养生护肤、夫妻关系、家庭矛盾与关系处理......
④订阅号文章风格提炼:
专业化:科普文注明参考资料,借鉴学术论文及国家标准、行业标准论证观点,部分文章还咨询了相关专家团队,增加文章说服力,建立用户信任感。
简单易懂:用卡通绘图解释产品成分及科学模型,使晦涩难懂的专业用词变得简单易懂。
生活化:文章穿插糕妈在家庭生活中的故事及图片分享,以自身经历和情绪表达引发用户共鸣,建立用户信任感。
二、视频号基础信息
①视频号矩阵
②视频号主页
头像设置为年糕妈妈个人照或年糕一家的家庭照,深化糕妈一家的IP形象,辨识度较高。
简介以年糕妈妈主账号为例,通过学历+母亲身份+粉丝量+畅销书的自我介绍放大IP价值,增加新客的吸引力,增强信任感。
“面对带娃难题,处理亲密关系”这句话既是问题也是答案,是多数母婴群体的问题,也是年糕妈妈想分享出去的答案,明确展示订阅用户可获得利益点,做到共情用户、吸引关注。
视频号矩阵链接相应的公众号,同步曝光公众号矩阵,实现双向引流,多数账号设有添加企微的入口。
设置直播预约,预约之后会受到服务订阅的开播提醒,还有一周内的直播预告方便查阅和预约,便于为直播间储蓄流量和针对性调整直播运营方案。
③短视频
账号数据:置顶的3个视频视频收获点赞、喜欢与分享过万,科普类视频的点赞量和喜欢数基本过千,种草向视频数据相对较差
内容选题:育儿心得、产品种草、宝妈生活包养、出游攻略等等
视频呈现:单人叙事、评论话题互动、夫妻对话、生活片段分享、嘉宾访谈
视频slogan:当妈不易,一起努力
三、直播间
①基础信息
直播频次:周一至周五,中午12点-下午4点
主播形象:女主播,穿着色调温和,富有亲和力;直播时声量较大,能较好调动消费情绪,说服性和诱导性较强
②直播引流
③场景设置
封面:卡通虚拟场景背景+主推产品(与直播预约封面相同)
标题:播品品牌+直播品类,简单明了
④贴片
直播主题结合半价福利的贴片,置于直播间顶部,明确传达主播品,用半价福利作为强提醒来提高用户留存;
年糕妈妈推荐短视频内容贴片:置于直播间的左上角或右上角(随机),以糕妈同款增加推荐可信度,拉动粉丝消费。
活动机制详情贴片:普通带货场会把价格优惠及福利机制写明,便于新进用户和路人了解福利机制,也填补了主播在福利讲解中口误造成的信息错误或缺失。
因货而异:品牌专场会将品牌背书贴在视频下方留白处,操作复杂或直播间不便展示的产品会附上产品使用视频。
直播间布景:多数直播为浅色系虚拟化背景,色感温和,亲和力强。
⑤货盘结构
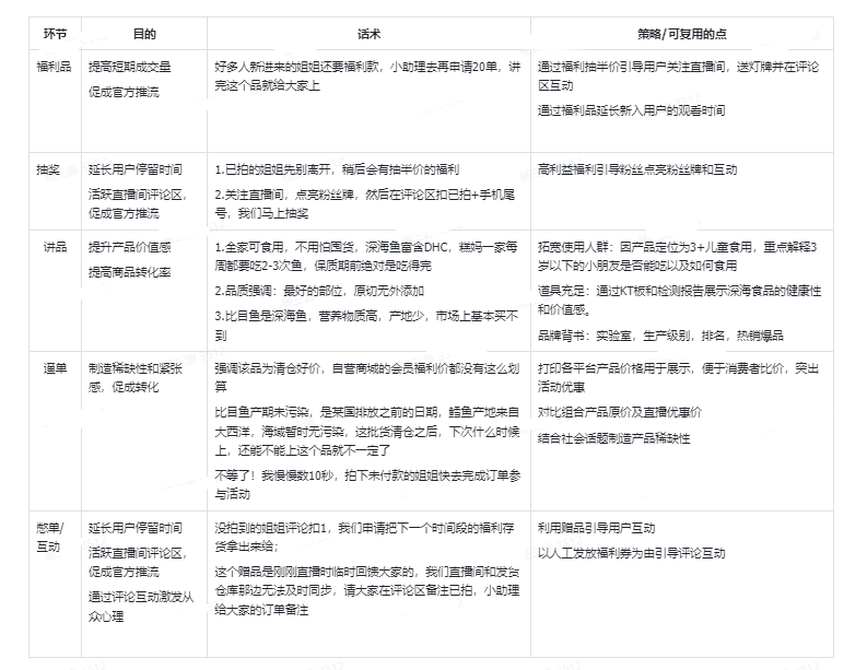
⑥直播策略+话术拆解
直播节奏为循环讲解:主推品+抽奖+次推品+福利品,主推品平均讲解25-30min,次推品讲解15-20min,福利品每小时讲1轮,每轮讲解时长约5min,抽奖每半个小时一轮;
直播结束前半个小时会抽空对评论提及的挂车品进行讲解,平均讲解5分钟。
4、阶段性总结
①视频号矩阵通过不同主题的短视频内容产出吸引不同兴趣点的公域用户关注,增加IP曝光度,为直播间储蓄流量池。
②公域引流+私域反哺公域,多路径唤醒沉默用户:开播前一日多渠道铺设直播引流,开播半个小时后二次唤醒私域沉默用户,将其引流至直播间,引流内容为种草文案+预约链接/海报。
③直播时间为周一至周五中午12点-4点,场观流量高峰聚集在1点半-2点半,这个时间是多数孩子、长辈的午休时间,宝妈相对比较空闲,适合母婴类直播间借鉴。
④直播以打造爆款产品为核心,采用主推品+次推品循环讲解的模式开展带货直播,围绕产品卖点及价格优惠进行销售推广。
在视频号直播过程中主播未主动引导用户引流至私域,遇到客诉问题建议通过视频号的私信客服处理,直播目的为产品转化。
⑤直播流量:围观3场常规直播,整场场观人数约在2万左右,开播流量约为2千到3千。
直播的流量来源主要为企微+社群的私域用户和通过公域种草内容预约直播间的用户,私域用户对IP的信任度强,公域预约直播的用户属于高消费意愿的潜在消费者,两者的消费目的明确,便于转化。
5、待优化的点
直播间场景的贴片要素过多,其中年糕妈妈推荐主推品的视频贴片循环播放,结合直播本身的动态性,整体画面复杂,长期观看易造成视觉疲劳,不利于用户留存。
建议在开启新一轮循环讲品前播放视频来进行引入,讲品过程中不要长期放入视频贴片,可以裁剪视频中有糕妈和产品出镜的图片来进行宣传。
6、可复用的点
①流量高峰期讲品节奏加快,互动频繁,从讲品到逼单的时间缩短为20分钟,抓住流量峰值促成转化。
②日播提高用户粘性,主题性直播聚焦需求用户,通过预约设置精准引流,主推品与主题强关联,提高转化率。
③直播讲品方面:母婴类目产品讲解过程中着重描绘家庭使用场景,儿童产品可结合各年龄段儿童的发育状态和行为方式进行场景化描述和产品讲解,着重强调安全性和能力培养,有利于用户代入场景识别产品优势,便于转化。
4 微信全域联动
5 阶段性总结
年糕妈妈的公私域联动运营中,以公域直播+私域小程序(线上商城)为转化核心,组建了高频次、公私域全方位的引流链路。
其具体表现为在公域以优质内容进行用户留存并培养忠实客户,利用私域小程序和视频号内容推流激发社交裂变,通过多触点(公众号、直播、朋友圈、社群)内容种草促成购买,再经由社群、小程序活动和主题性直播高频次触达私域用户,达到复购目的。
个人认为值得关注的有以下2点:
①在公域往私域引流路径中,企微IP主要定位为客服,社群定位为福利宣发渠道,现不主动向企微/社群引流:
公众号不设置自动回复链接企微/社群,视频号首页无引导添加企微相关文案,企微不设置社群引流钩子,但对售前售后信息回复及时。
根据公众号矩阵引流动作推测,年糕妈妈曾分时段进行企微+社群引流,结合社群群称推测其引流主要目的为储蓄直播间流量池与日常转化,现不主动向企微/社群引流的原因:
可能是用户已养成公众号互动与反馈的习惯,现未形成完善的私域精细化引流方案来改变用户互动习惯;
也可能是领导者未重视私域的用户留存价值或社群运营团队建设未完善,无法进一步拓展社群并维持运营。
②在私域反哺公域路径中,对准私域流量推荐+兴趣算法推荐的视频号推荐算法,通过私域用户的浏览、推荐等方式形成裂变效应,捕捉粉丝群体的私域潜在客群,对商品的目标顾客实现精准触达。
社群反哺公众号,使公众号的营销内容更加有针对性,适合头部达人开展服务型产品推广,如儿童体验课引流。
私域反哺直播有两项优势:
一是预约进入直播间的私域用户已建立IP信任感,因此用户的停留时长较长、转化率相对较高;
二是开播时大量私域用户的涌入符合视频号的算法推荐逻辑,有利于提高官推自然流量。
其他运营优势总结:
对供应商的议价能力强:年糕妈妈IP沉淀的粉丝基数大,其在开展单品团购及直播货品选品时拥有较强的议价能力,能获得优于其他电商平台的价格。
供应链优势:线上商城中货品丰富,能满足用户的一站式购买需求。
小程序购买链路简单流畅:首页简洁明了的商品分类+产品详情页多维度强调品质保障+提供在线客服完善售前售后服务+设置售后评价推动口碑转化。
内容优势:年糕妈妈在科学育儿内容方面深耕近10年,已沉淀大量的孕产育儿知识体系,内容质量获 得广泛认可。视频号方面通过多种优质内容板块化运营精准触达公域自然流量的用户,公众号主账号通过不同话题增强用户粘性、开展高价值单品种草或进行私域换量。
用户粘性强:公众号沉淀的忠诚订阅用户对该IP信任感强,乐于互动,通过粉丝的案例分享、推荐等方式,可以形成口碑营销,高效吸引新用户,降低获客成本,还能及时更新用户需求,进而提高商品转化率。
直播选品结构合理,选取细分品类中的刚需品或特殊品作为主推品,便于塑造爆品。场景化、主题化的直播间矩阵布局实现了对私域存量用户的精准引流。
可复用的点
1、获客的同时进行用户留存:在公众号文末对育儿、家庭关系处理等问题设置话题互动和留言抽奖,跟进种草文的留言答疑并收集用户意向的需求产品。
2、直播多触点引流:公域公众号+视频号提前一日发布播品种草内容并在文中/评论区引导直播预约。
3、针对高客单低复购的产品可以建立快闪群开展促销活动,安排企微人员售前服务和转化引导,借由晒单抽奖等方式鼓励冲动消费,促销活动结束后立刻解散群聊。通过快闪群可以快速筛选高意向客户,品牌做到产品营销活动的精准触达。活动后解散群聊,还可以避免厌恶过度营销的用户流失。
4、低客单、高频次、决策链路短的产品可借鉴短链路、多渠道触达线上商城:缩短消费者的购物路径有利于减少购物路径中的用户流失,提高用户的付费比例;多渠道触达线上商城能及时在消费者浏览公域、私域信息且产生购物冲动时做到衔接转化。
5、全渠道触达+短链路购买:线上商城的分类简洁且购买链路短+单品种草链路直达产品详情页+企微新人福利品直达福利场。
待优化的点
1、快闪群的用户大多由公众号引流而来,其中有部分未进私域的潜在消费者,社群运营过程中未进行二次用户留存,虽然小程序内有引导用户复购的福利活动,但用户对线上商城的消费习惯未养成,容易流失新客。
2、育儿百科PCG内容社区入口隐秘,未在私域中被很好地利用。
3、社群与企微运营的主要目的为日常促销和直播间引流,这两个板块的运营内容单一,促销风格明显,忽视宝妈们的圈层社交属性,未开展用户精细化运营,容易被用户收入群折叠或屏蔽朋友圈,消耗公域内容端培养的用户好感和信任。
4、直播间的爆品促销打法营销感较强,与年糕妈妈IP的知识型专家人设不匹配。
优化建议
1、高价低频产品的消费与低价高频产品不产生消费冲突,建议在快闪群中添加常规社群引流环节,或在小程序“我的”页面中设置添加福利群的路径,形成快闪群→小程序→福利群→直播/小程序的完整链路,以便进一步留存公域引流的新用户,避免用户流失。
2、小程序中建设独立页面链接育儿百科PCG内容社区并在各个内容页面附上文案相关产品的购买链接,还可利用内容社区中的内容分类来引导社群开展活动讨论,甚至在同页面搭建UCG平台,增强用户粘性。
3、重视用户存量经营,利用公域沉淀的流量池开展用户精细化运营社群,筛选品牌KOC:
①精细化社群运营方面从宝妈群体的圈层特性入手:
首先可以根据孩子的年龄特点需求来划分社群(如婴儿辅食群、幼儿生活群、小学课程群等),
接着通过主题性活动将宝妈分类引流进入社群(如夏日饮食、暑假课程规划)
再利用年糕妈妈的大量知识体系沉淀组织应季打卡或话题讨论(如辅食创意摆拍、兴趣班踩坑经历)激发宝妈们的分享欲,促活社群,进一步提高用户粘性。
细分宝妈需求,不仅可以实现直播或高客单产品的精准触达,避免过度营销造成的用户流失,还可以从话题讨论截取内容片段发布到公域或企微朋友圈,引起用户共鸣。
②针对自营品牌nicomama,可以采用进阶团长玩法,从拼团老用户中邀请自营品牌合伙人,建群并通过双十一等大促活动开展团长比拼活动,筛选裂变能力强的前十名用户试点培养成社区团长,社区团长的福利设置为新品测评、新品研发许愿和分销提成。
社区团长KOC的品牌忠诚高,善于开展口碑营销,不仅可以为品牌寻求增长,还可以搜集用户的产品反馈信息,实现品牌共创。
4、参考李佳琦直播间的模式,在直播讲品循环一轮之后的非高峰时间段增加10分钟互动来放缓直播节奏,比如主播分享跟播品相关的带娃趣事、开展每周科普小课堂(1小时)、展示辅食制作或零售吃法、涉及化学品类的可以开展趣味实验。
5、以小镇青年为目标客群,寻求三四线下沉市场增量:选取爆品或刚需品来合作三四线城市的母婴连锁店,为自营品牌“nicomama”的产品铺设线下渠道,再借鉴相宜本草品牌的包装二维码+包装内密码设计,引导用户扫码关注公众号或添加福利群并领取新人福利。
6、趣味互动(MBIT、宝妈类型测试、故事征集)
注:文/15,文章来源:每日运营案例库,本文为作者独立观点,不代表亿邦动力立场。
文章来源:每日运营案例库
































