文丨李梦琪
【亿邦原创】“AI电商时代刚刚开始,对谁都是机会,也是挑战。”在拼多多市值首次超越阿里巴巴的夜晚,马云透过内网宣布,AI电商时代来临,行业或将重新洗牌。
一声惊雷,ChatGPT上线60天、月活破亿的神话,让生成式AI(人工智能)成为了2023整一年度的热点。比尔·盖茨将此类AI类比为“PC或互联网”一般的技术变革。
作为互联网时代下的产物,电商在上一轮技术变革中,将用户、商家和货品间的连接效率推至了顶峰。如今,在“旧的”技术环境中,电商领域无论效率和用户体验的提升,还是GMV的增长,都已经到达增长曲线顶端最平缓的地带,难再有质的提升。平台们坚信,AI所代表的新一轮的技术变革将会改变这一切。
2023年,阿里巴巴、京东、字节跳动和腾讯等各大平台相继公布自研大模型“通义千问”、“言犀”、“云雀”和“混元”,并各自推出相应的AI工具和应用。
“智能体将取代搜索网站,因为它们将更善于查找和汇总信息;它们也将取代电子商务网站,因为它们将为你找到最优惠的价格。”面对AI对电商行业的影响,也有业内人士持消极的观点。
AI究竟会为电商带来破坏还是创新?
AI电商时代才刚刚开始,还没有人能窥见它的全貌。但了解过去这一年行业取得的进展会成为我们认识未来的重要参考。对此,亿邦动力整理了过去一年电商平台在AI应用方面的尝试和突破,以及他们对“AI电商”时代的认识和判断。
01
开杀,淘宝最凶
抖音小红书搞秘密研发
“传统互联网模式严重同质化已走向存量竞争,AI人工智能为代表的新技术正成为全球商业发展的新动能。”2023年9月,吴泳铭在上任的第一封全员信里就提到。
众所周知,抖音和拼多多正是凭借在AI推荐算法上的应用,实现了对电商老大哥们的反超,在整个电商行业“遥遥领先”。
字节系的APP工厂,均是建立在算法工程师搭建的智能推荐引擎基础之上,方才有了今天内容、商品分发的高效精准匹配,进而演化出超越货架电商的“兴趣电商”模式。
而拼多多则是摒弃了原有传统电商的商城模式,依靠智能推荐大单品以及在社交裂变过程中算法“砍一刀”的精准营销,彻底打开了低成本获客、高效率转化的电商大门。
为了能够不被甩开身位,电商大厂对AI时代充满希冀,并纷纷投入行动。
电商平台之中,阿里迎接“AI电商”时代的态度似乎最为坚决。
阿里巴巴CEO吴泳铭曾在全员信中披露,面向未来阿里确立两大战略重心:用户为先、AI驱动。吴泳铭表示,希望让大量用户场景变成AI技术最佳的应用场。本次,吴泳铭同时担任淘天集团、阿里云智能集团的CEO,也意味着将更好地统筹电商和AI业务,确保核心战略统一指挥。
据亿邦动力了解,阿里巴巴各子集团、各业务单元都在尝试AI与电商的融合。例如,淘宝推出AI助手“淘宝问问”,为用户提供全新的交互体验和更精准的商品推荐,目前已超过1000万人次体验。面向服饰商家推出“AI搭配”和“AI试衣间”两款AI产品;为所有商家提供包括“模特图智能生成”、“智能数据周报”、“官方客服机器人”等10款免费AI工具,在大促期间被商家累计调用15亿次。去年双11期间,阿里妈妈上线万相台无界版和阿里妈妈百灵两大AI产品,其中0成本30秒生成创意素材能力吸引超过10万商家使用,生产效率提升5倍。
另一边,1688同时将“AI驱动“作为今年的三大战略方向之一,并透露将在智能采购助手、基于AI的产业带地图、基于AI的轻定制以及智能金融助手等4方面优先发展应用。
随着平台经营重点不断调整,AI工具也在不断推陈出新,从降低运营成本,开始向辅助运营决策迭代。
双11之后,淘宝天猫发布了全新的店铺和商品体系,放大了会员、私域运营的重要性,同时进一步升级了商家相应的AI经营体验:支持一键开店、快速发品、智能装修和详情生成等,商家可通过AI工具实现5分钟开店开售。此外,在数据智能方面,淘宝透露将在2024年推出一系列AI数据工具,将支持商家与工具对话的形式完成数据的查看和报告生成,以及圈选投放人群等关键运营动作。
据悉,吴泳铭上任后,淘天集团已开始对旗下的AI部门进行了整合,从原来的约20个团队整合为了4个团队,分别负责阿里妈妈、C端消费者、B端商家,以及行业特色应用。此外,淘天集团内诸如1688等相对独立的子业务,也开始大力招募自己的AI团队,以支持前台业务发展。
淘天集团相关负责人透露,未来AI会助力商家洞察数据间的联系,解读数据变化背后的问题和机会,从而帮助商家提升效率和经营水平。
另一边,京东在AI领域的探索则更深入产业。
今年7月,京东推出京东言犀大模型,并随后发布了AIGC内容营销平台,帮助商家自动化生成商品图片、卖点等营销素材;云鼎洞察基于大模型能力,通过解析京东用户电商数据、店铺客服咨询等多渠道的消费者原声数据,指导品牌各部门优化产品、营销、服务等策略;同时,升级了智能客服产品“京小智”。
此外,京东推出多模态数字人,可覆盖全域全场景。同时,基于大模型和数字人,京东还上线了言犀数字人短视频生成平台,利用5分钟和两位数制作成本,便可用数字分身来完成短视频创作。
据了解,京东已经在大规模利用数字人直播带货,入驻4000+商家,带动6亿GMV,成本不足真人主播1/10。从商品文案自动生成,数字人形象、音色自动生成,客服系统自动接单、提供智能导购咨询,支付系统可以做到营销的全自动、流水线化。
值得一提的是,在过去一年实现全面电商闭环的小红书,也积极推出了AI工具——智能笔记助手,帮助商家实现商品笔记的一件生成和发布。而抖音和拼多多两位新贵则开始潜心研发新的AI技术应用,持续保持在电商行业的技术领先性。
据内部分人士透露,抖音几乎与小红书同一时间上线了AI创作工具“即创”;拼多多方面则在去年年底透出开启大模型训练的消息,具体将会在客服、对话等场景应用。
02
AI导购
会是下一个时代的购物入口吗?
此前,据报道,京东集团技术委员会在2022年末曾召开会议,讨论大模型能为电商带来怎样的改变。
从结果来看,几家巨头对这一问题的答案不约而同地选择了“智能导购”。
用户侧的需求显而易见。淘宝此前公布的数据显示,搜索域每天诞生亿级的用户长尾需求。而传统的搜索方式无法满足当下用户更为个性化、场景化和组合式的购买需求。同时,购买需求之外,用户对产品的使用方式、经验知识的需求往往也无法通过电商平台直接获取。
这正是AI可以发挥的空间,帮助平台发掘并解决用户个性化购物需求的同时,也为商家提供更为精准的流量,制造新的流量空间。
“我们希望用户在购物前,不再需要去跨端到百度、知乎、小红书、抖音搜索信息,直接来淘宝就行了。”
去年9月,淘宝内测首款面向C端的生成式AI电商应用“淘宝问问”,用户通过提问、对话和形式,可以获得商品推荐、商品对比、一站式购买方案和知识科普等内容。淘宝问问目前具备指令、问答和大促三种模式。前两者分别围绕对话式的搜索体验和为长尾需求,为用户提供情景化个性化解决方案。大促模式则匹配了立减、满减等大促特有资源。
淘宝问问相关负责人指出,大模型带来的最大优点,是你可以把需求描述得更细化,比如之前你只能输入个连衣裙,或者最多输2023最新连衣裙,推荐只能靠商家SEO、改标题去猜你想要什么。但大模型可以让你的描述更细,让平台对目标商品的理解更细,把商品和用户间的匹配效率提得更高。
随后,京东也在双11期间上线智能导购助手“京言AI助手”测试版,产品功能和使用方式与淘宝问问类似,目前可实现,专业品类咨询、个性化送礼助手、产品对比助手、购物经验知识等功能。
抖音、小红书也迅速跟上脚步,在去年年底开启了相关AI应用的内测。其中,抖音内测“AI搜”功能,据了解,AI搜同样是一款生成式搜索问答应用,目前,该功能还未全量上线。
另一边,小红书则在近期测试名为“Davinic”(达芬奇)的AI聊天功能,主要为用户提供偏向好物生活类的问答,包括旅游攻略、美食攻略、地理和文化常识、生活技巧、个人成长和心理建议,以及活动推荐等。
据了解,此前,小红书曾推出群聊AI对话功能,用户创建群聊并添加AI角色进入群聊后,群成员可以与“AI人物”进行对话互动。目前还并未了解到相关功能在电商领域的应用。
值得关注的是,在生成式AI导购的竞争中,百度也加入了战局。2023百度世界大会上,百度公布“智能导购助手”,以及数字人直播解决方案“慧播星”。
03
AI电商的鲶鱼
大厂还是小厂?
电商领域,AI最初更多被应用在供给端,作为商家降本增效的工具。
这过程中,从平台公布的应用和数据可以看出,AI在电商领域的应用可深入商家在平台经营以及整个电商产业链的细枝末节,同时,已有越来越多商家拥抱新技术,开始投入使用AI工具进行辅助经营,甚至有商家将“用好AI”作为新一年的经营目标之一。
同时,除了上述大厂在AI研发和应用层面树起标杆,中小企业同样积极拥抱AI。他们中不仅有“尝鲜者”也不乏“卖水人”。而这些企业在数字人、AIGC在电商领域的应用和尝试相对最为广泛。
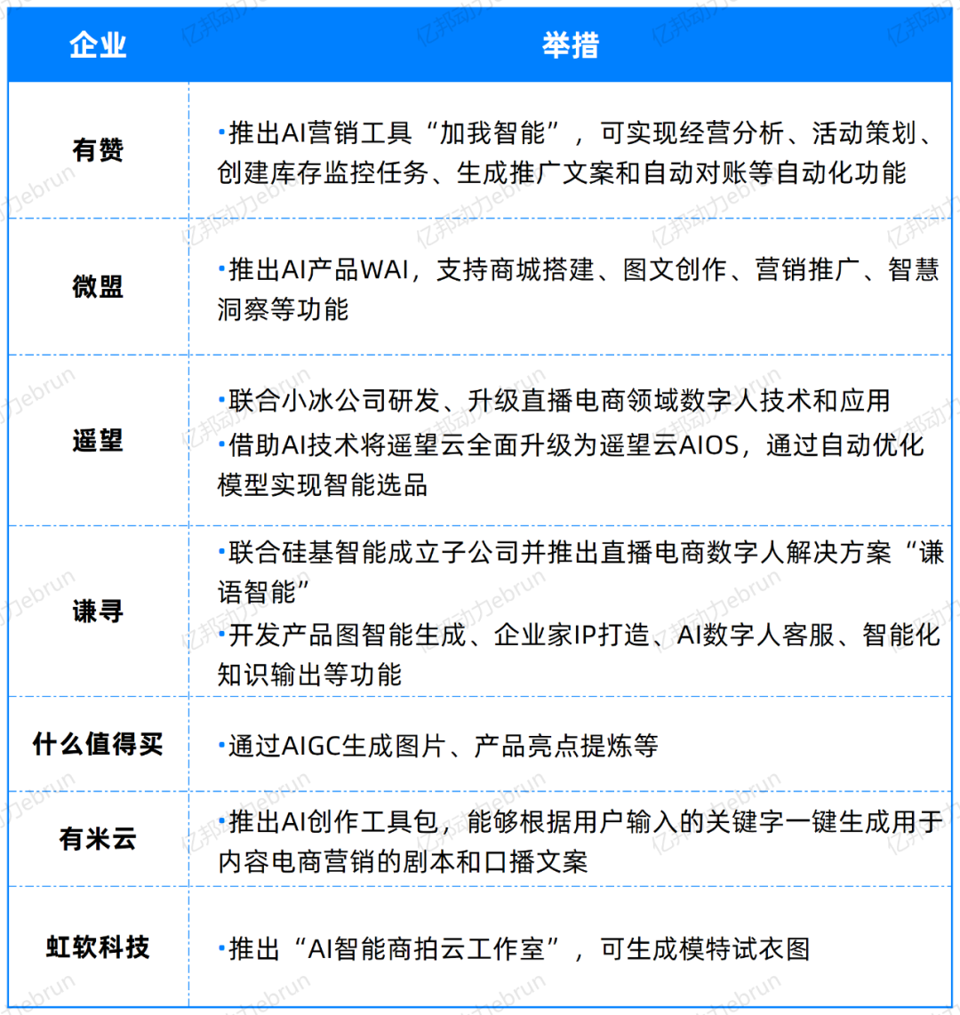
数字人方面,2023年,多家MCN机构宣布推出自研的数字人直播和短视频解决方案。其中,遥望科技联合小冰公司研发、升级直播电商领域数字人技术和应用,并在去年5月透露,“数字人已经陆续播了一个月,目前来说有收获,直播数据还行,但是还有较大优化空间。”
除了虚拟人主播,遥望科技同时借助AI技术将遥望云全面升级为遥望云AIOS。据透露,该系统上线以后,公司可以通过自动优化模型实现智能选品,预计节省50%-70%的选品时间。
去年8月,谦寻联合硅基智能成立子公司并推出直播电商数字人解决方案“谦语智能”,除了数字人主播外,谦语智能还开发了产品图智能生成、企业家IP打造、AI数字人客服、智能化知识输出等功能。
生成式AI方面,什么值得买在去年年初便展开了通过AIGC生成图片、产品亮点提炼等内容营销层面的探索;数字营销DaaS平台有米云推出AI创作工具包,能够根据用户输入的关键字一键生成用于内容电商营销的剧本和口播文案;虹软科技推出“AI智能商拍云工作室”,可生成模特试衣图。
另一项值得注意的突破是,2023年,AI开始改变企业使用SaaS软件的方式,以及SaaS服务商的价值。去年年底,有赞CEO白鸦在亿邦年度大会上指出,中国的数字化软件只有一条路,把AI加上去,让服务成本降下去,让销售成本降下去,让客户直接拿到结果。
过去一年,有赞推出AI营销工具“加我智能”,可实现经营分析、活动策划、创建库存监控任务、生成推广文案和自动对账等自动化功能,“总结来说就是AI理解你想要什么,直接告诉你可以怎么做。根据你的具体情况和行业最佳实践,像咨询顾问一样给你策划和建议。”
除有赞外,另一家微信SaaS服务商微盟也推出了自己AI产品——WAI,支持商城搭建、图文创作、营销推广、智慧洞察等功能。数据显示,2023年618期间,微盟WAI单周内容生成增幅达到63%,其中公众号推文增幅400%,种草笔记标题增幅达257%,轮播图增幅达到了243%。
回到AI电商,目前也有业内人士提出不同角度的理解。
“现在所有的电商都已经进化为知识电商。过去我只是告诉你我的洗发水有多好,现在可能会从头皮护理开始,到成为达人之后再来谈论这个洗发水有多好。”硅基智能创始人司马华鹏曾表示,不管是直播、ChatGPT,我们都将其定义为知识传递的操作系统。在这个全新的操作系统时代,每个人都有新的机会。
此外,AI电商如能落地,将推动中国电商引领世界的延续。
一位阿里国际板块的高管曾向亿邦动力透露,阿里巴巴整个海外业务已经将AI电商当作2024年的战略重点。
“目前,阿里国际站在卖家侧的回复、询盘以及分析数据这三块业务场景上已全面实现AI化;但买家侧还有很多创新场景,比如商品的匹配问题。如何能做到大幅降低用户的选择成本,是阿里巴巴国际站在2024-2025财年一个非常核心的战略。”阿里国际站行业及商家业务部负责人秦奋此前表示,AI电商上的应用核心是做好“买”和“卖”的匹配。
文章来源:亿邦动力



