【亿邦原创】12月1日,在2023亿邦产业互联网年会“谁在重构产业链”上,中国国际经济交流中心副理事长、国际货币基金组织原副总裁、中国人民银行前副行长朱民发表了题为《数字经济时代:数据财富时代》的演讲。他指出,世界正在离开信息时代进入智能时代,整个物理世界和经济社会生活都在正在被数字化。数据是未来一切经济和社会活动的起点,而数字资产化是工业经济走向数字经济的重要转折点,推动个人、公司、社会走向一个新的时代。
朱民认为,中国是数据大国,推动数据资产化是科技创新、经济发展、财富增长的重要步骤,而全面推进资产数据化,让数据成为资产、资本和财富,这是中国走向高收入社会、走向高质量增长、世界前沿的重要步骤。
温馨提示:本文为速记初审稿,在不影响原意的基础上,由亿邦动力编辑整理。
以下为演讲实录:
感谢亿邦动力的邀请。
今天我们讨论谁在重构产业链,那么重构产业链的推力是什么?我认为一定是数据,数据是变化的源头和动力,数据结构变化将推动产业链结构变化。
数字经济的生产过程当中会产生无数新数据,这些新数据如何变成资本和财富,这些数据会形成一个怎样新的数据产业,这个产业中又有怎样的产业链?这是我想和大家汇报的。我的主题是《数字经济时代:数据财富时代》。
1、数据催生新智能
当下这个阶段,我们正在离开信息时代,走向智能时代。这里我们要特别注意信息时代和智能时代的区别。
信息时代指的是,信息可以在任何时间、任何地点、几乎零成本地获取——信息极其泛滥,让我们应接不暇。这些信息既有价值,也没有价值。理解这一点很重要。
因为信息是软件的结果,而不是起点。信息时代是软件优先、程序优先,信息是软件的副产品。
从信息时代进入智能时代,信息被机器和计算机的使用频率增加,这些数据使机器智能化,而智能化的系统能处理更多数据。这时候,数据是优先于软件的。
所以我们可以看到,信息时代是软件的时代,智能时代是数据的时代。信息时代是应用先行,智能时代是数据先行。理解这一点特别重要。

在智能时代,人类有史以来第一次找到了第二个知识获取的平行途径,也就是机器认知。
我们的传统认知是人的智能,也就是从观察开始,到科学——技术——产品,此外还要做市场分析、市场调研等等,再回到观察,这是人的智能。
新的智能是从数据开始,数据直接形成知识,知识直接到产品,产品产生的数据又进行迭代,再回到数据和新的起点,这是一个闭环。
这个闭环的效率非常高,从数据到产品到服务社会的路径可能更短、更高效。在这里,数据就是知识,数据就是能源,数据就是生产力。
从中我们可以看到,人工智能和人类智能的认知途径不完全一致,机器智能不见得能完全重复人的智能,但它可以扩大知识的绝对空间,所以机器智能可能会产生一种新的智能。
在今天,这一点特别明显,比如GPT大模型就是从数据开始,通过训练、微调数据直接产生各种功能,这样一种新的基于数据的智能已经可以直接被大家体验到。
2、中国数据产业大潮正在兴起
人工智能时代的三大能力是算力、算法、数据。而中国是一个数据大国,几年以后,中国的数据量可能超过美国,成为世界上数据最大的国家。
数据正在成为我们的优势资源,而在未来的科技竞争中,中国能不能走在前面,这个问题可以很直观地转化成:我们能否运用好我们的数据资源,把数据资源转化为生产力和创造力。
全球范围内,数据转化成资本要迈过四道槛:
第一,技术挑战。怎样通过隐私计算、联邦学习等技术,既保护数据隐私安全,又让大家用到数据;
第二,所有权挑战。也就是如何解决数据的所有权、使用权、经营权和分配权问题。
第三,估值挑战,也就是数据资产的金融化问题。如何进行数据入表、数据的市场化定价和数据交易,这部分现在发展很快。
第四,数据市场制度挑战。数据市场的建立需要有数据、有平台、有交易、有跟踪、有解析等。
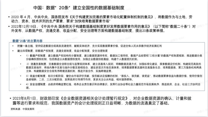
在这个大背景下,中央迅速出台了重要文件“数据二十条”,我参加讨论时,最深的体会是:“数据二十条”是开放的二十条,是鼓励大家把中国最有用的资源用起来。

这个政策的主线是:坚持促进数据合规高效流通和使用,赋能实体经济,充分实现数据要素价值,促进全体人民共享数字经济发展的红利。
这是第一次把数据纳入到分配环节中,数据成为资本、成为财富,从这一句话开始,这是一个巨大的理论变革和市场变革。
这里要建立四项制度作为保障,即数据产权制度、流通交易制度、收益分配制度、安全治理制度。
在产权制度中,要建立持有权、加工使用权、经营权三权分置的数据产权制度框架,推进数据分类分级确权授权机制。
在流通交易制度中,完善数据全流程合规与监管规则体系,建立流通准入规则、明确数据流通方式、加强标准化建设、探索数据定价机制。
在收益分配制度中,初次分配阶段健全由市场评价贡献、按贡献决定报酬的机制,推动数据要素收益向数据价值、使用价值创造者倾斜;二次、三次分配阶段,发挥政府引导调节作用,更多关注公共利益、相对弱势群体。
在安全治理制度,由政府明确监管红线、培养企业责任意识和自律意识、发挥行业协会等社会力量规范市场发展秩序,推进政府、企业、社会三方协同治理。
这几条已经把未来数据产业发展的基本框架明确下来。
中国在这个领域走在世界前列。美国、欧洲、英国等都提出了不同的数据法律框架,但是还是比较多地放在政府数据怎样让企业来使用方面,还没有如此明确的从流通、所有、分配的角度综合讨论数据的未来,所以这是一个很重要的里程碑。
这个文件奠定了中国数据产业大潮的兴起。
3、数据资产金融化走在最前面
之所以说是大潮,因为中国将是世界上最大的数据国。之所以说是大潮,也是因为中国的制造业、服务业最能应用数据的丰富和宽泛的场景。
这个过程中,金融走在最前面。数据资产金融化的试点取得了令人惊讶的效果。
第一,数据入表。财政部规定数据资产可以进表,原先费用化、但满足资产确认条件的数据资源,计入资产负债表无形资产或存货。数据资产入表使数据资产在财务报表内有了表达,是实现数据资产创新应用的第一步。
第二,数据增信。现在企业可以把企业数据进行抵押,用抵押数据进行借款,这是了不得的变化。以企业的数据资产价值以及运营产品的能力作为企业增加信用等级的手段之一,以帮助企业进一步增加可申请的贷款额度。
第三,数据质押融资。数据资产质押融资是在现有质押体系下的新模式。企业将数据产品合约现有应收帐款、数据产品合约未来应收帐款或数据资产质押给银行,以获得银行贷款。
第四,数据保理,数据保底为什么重要?因为数据在不断的使用中,永远都是未来的收益权,如果不能把未来收益权套现,数据金融就丢了一半。所以在数据保理中,他人在使用你的数据的过程中,把未来的收益权变成今天的现金,未来的使用权和经营权也可以无数迭代和发展,因为数据可以用无数次。
第五,数据资产证券化。企业可以以数据为资产,上市融资,这个方面已经开始出现。
第六,数据入股。这是数据最直接的资本化方式。数据可以直接通过变成等量资本入股。这是数据作为新型生产要素,融入我国资本市场和经济价值创造体系的直观体现。
各地的数据资产化试点也在快速发展。比如深圳试点数据征信,北京试点数据抵押,青岛试点数据入股,北京还在做数据证券化,这个市场正在形成,走得非常快。

4、如何将数据变成财富?
数据金融化的前提是对数据资源的加工、细分、产品化,然后才是金融化,资产化,资本化和财富化。
要把数据变成财富,除了拥有数据资源,还要进行数据资源的产品化,资产化和资本化,变成数据资产的创新应用。只有把数据产品化,数据才能被机构使用,比如医疗数据、科学研究数据、材料数据等等,有了产品才可以明确估值,做成资产入表。
数据资产化的最终目的不是把它变成钱,而是变成创新应用,这样才能催生庞大的数据产业。这里也会出现庞大的新的数据配置平台。
这就会催生一个王权崭新的数据产业,这个新世界的门正在打开。
现在是金融又一次走在了前面,这是个好事情,因为它提供了利益信号,可以让资源、数据逐渐从资源走向财富。
但是, 我们需要大号数据金融化的基础,首先要将数据资源化、产品化、标准化、可追踪、透明化。只有数据产品化以后企业就可以用起来;企业用起来以后就可以进行资产化,数据入表就有了唯一性和稀缺性,可以有监管和市场定义;然后企业将其资本化,进行市场经营和合作,将数据变成财富。
数据产生的边际成本为0,而且能重复使用, 因此收益几乎可以无穷大。这使得数据的财富内涵变得非常清晰。
国家推出“数据20条”,下一步是怎样以“数据20条”为基础,构建数据资产的生态。
在这个生态中,计算技术的向善性和内生安全是第一条。
定义所有权、使用权、经营权、分配权、保护隐私等环节是必需。这是经济学问题,讨论很多,可以解决,这不是很难,所以政策正在朝着更大的框架走。
5、一个新世界正在诞生
小结一下。
数据资产化让数据成为生产力和财富,生产力是过程,财富是终点。
世界正在离开信息时代进入智能时代,整个物理世界和经济社会生活都在正在被数字化。数据是未来一切经济和社会活动的起点,而数字资产化是工业经济走向数字经济重要的转折点,推动个人、公司、社会走向一个新的时代。
数字经济一定以数据为起点,数据必须资产化、资本化,必须流通,才能够有价值,所以数据资产化的时代是对人类生活、工作、社会、思维的重大变化,改变了市场与金钱,公司与金融,数字化与数据等问题的新定位。数据资产将改变企业模式,产生新的产权制度和新的激励机制,企业决策变得自动化和智能化,数据资产化使市场机制更加有效。
数据资本化使数据参与分配,中央文件把这一点讲得很清楚,这会成为个人企业、社会最重要的财富。
中国是数据大国,推动数据资产化是科技创新、经济发展、财富增长的重要步骤,而全面推进资产数据化,让数据成为资产、资本和财富,这是中国走向高收入社会、走向高质量增长、世界前沿的重要步骤。
这个过程当中,一个旧的世界正在被打破,一个新的世界正在产生,那就是以数据为基础,以数据的流通和运营为机制,以数据为资本和财富的未来社会。
对此我充满信心,我是一个做金融的人,但我有充分理由相信,数据资本将可以在未来取代金融资本。金融资本只是物质生产的过程,金融资本把物质生产虚拟化了。当进入智能社会的时候,数据把一切虚拟化了,这就是数据资本的时代,也是数据财富的时代。祝在座的各位都成为未来的赢者,谢谢大家!
文章来源:亿邦动力