文丨亿邦智库
【亿邦原创】2023年的产业互联网,
一级市场在谨慎中细分赛道寻找机会,
二级市场在顾虑中审视产业互联网价值投资逻辑,
会有人彷徨,也会有人坚守。
真正的认知是否定之后的再确定,质疑之后的更坚定。
政策层面频频释放信号,产业深处不断求新求变,
我们已经探知到,巨量市场,在“重构产业链”。
12月1日,亿邦产业互联网年会上,亿邦董事长暨亿邦智库院长郑敏发布《2023年产业互联网发展报告》,以“谁在重构产业链”为主题,探问机会,寻找标杆。
01
产业互联网年度总洞察
政策层面,产业互联网再上新高度。7月,总理召开平台企业座谈会,欧冶云商、海智在线等产业互联网平台参会建言;同月,全国首个产业互联网专项政策发布;8月,财务部发文确定数据资产入表;9月,央国企信创建设目标提出引爆“大信创”需求;10月,国家数据局正式揭牌……种种信号预示着产业互联网将迎来更大的发挥空间和更落地的价值实现。
产业层面,ChatGPT引发全球大模型热潮,中国科技大厂已悉数下场并走出以场景应用为方向的中国大模型之路;跨境B2B作为产业互联网新的看点,已形成制造业为中军、基建与企服为两翼的出海兵团。
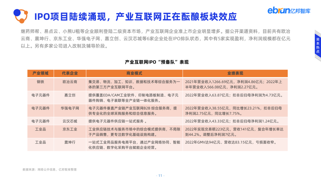
资本层面,IPO项目陆续涌现,目前共有欧冶云商、震坤行、京东工业、华强电子网、嘉立创、云汉芯城等6家企业处在IPO排队状态,产业互联网正在酝酿板块效应。根据2023年度亿邦动力产业互联网千峰奖企业申报数据,上市或准上市公司数量已占26.2%。
2023年,产业互联网发展基础进一步夯实,数字经济中产业数字化规模占比攀高至81.7%,数字经济已体现出全要素生产率优势,但是对比全球,我国劳动生产率显著偏低,追赶全球劳动生产率差距,既是产业互联网的使命,也是产业互联网的价值主线。亿邦智库认为,产业互联网拉通产供销数字化,用数字技术重构产业链,以数实融合协同生态创新实现产业链供应链的集约化运行,是集约化协同提效和生产要素优化配置的平台价值。
那么,如何评估产业互联网的平台价值?亿邦智库提出“产业互联网增长模型“(1.0版),界定界定效率、范围与壁垒三个基本变量,供各行各业的产业互联网企业结合所在赛道的产业特征建立自评框架,也为关注产业互联网的各界提供一个价值观察思路。
02
谁在重构产业链?
谁在开创供应链新模式?
全球化市场上,单个企业不再作为独立实体竞争,而是作为供应链竞争,数字化转型则是企业获得供应链竞争优势的战略路径,从供应链形态层面,正在经历从传统线性到动态连接平面网络,再到多层次穿透立体的演变,衍生出多种多样的供应链新模式,如以京东工业为代表的全链数智供应链模式,以鑫方盛、震坤行为代表的一站式供应链模式、以嘉立创、华强电子为代表的小批量供应链模式、以1688、SHEIN为代表的快反供应链模式、以苹果为代表的深度(穿透式)供应链模式等等。
谁在拉通工业互联网?
我国工业互联网仍处于发展初级阶段,盈利模式尚未成熟,亿邦智库研究认为,现阶段国内工业互联网商业模式的缺陷在于有效市场需求不足,所以无法指引供给侧产品服务能力正确聚焦、扎实沉淀、有效变现。而产业互联网立足产业数字化转型需求,从离需求端更近的环节切入,沿供应链向上游生产制造纵深推进,能够以广阔的市场空间和正确的需求牵引,为当下“空中楼阁”式的工业互联网铺就实践土壤。因此,工业互联网与产业互联网融通发展,或许能成为破局点。
以华为云为代表的工业互联网平台,从工业软件、产业集群等多领域发力,基于云底座集成云计算、云原生、大数据、AI等数字技术势能,细分产业集群和行业场景创新产业协作模式,从工业互联网走向产业互联网。以国联股份为代表的产业互联网平台,以市场订单为牵引,将同一产业链、供应链和价值链上的数字工厂共构链接,形成同向数据流转、既开放又闭环的PTDCloud工业互联网平台,是产业互联网拉通工业互联网的典型示范。
谁在接驳央国企?
2023年起,国务院国资委启动国有企业对标世界一流企业价值创造行动,推动央国企供应链数字化转型步伐再次提速。三类企业扮演了接驳央国企供应链、联通数字供应链生态的重要角色,以易派客、石化e贸为代表的央国企孵化电商平台,承接采购需求并提供供应链集成服务载体。以齐心、得力、宏伟供应链等为代表的供应链服务商,搭建数字化采购平台提供稳定优质的一站式供应链综合服务,并基于数智供应链实践促进采购链降本增效。以星苹台等为代表的技术服务商则借助数字技术工具提供标准化与定制化相结合的数字化采购服务。
谁在用数字科技改变产业运行方式?
随着企业上云用云进程持续深入,基于云底座的数字科技应用层出不穷,2023年初大模型开辟人工智能新赛道,短短一年间,国内大模型行业从内测走向开放,从拼参数到拼应用,已进入商业化变现探索阶段。新技术出现也会带来技术服务模式的发展和变化,由此催生出技术服务企业新的商业模式和商业机会。百望云基于“SaaS+DaaS”模式为企业提供数电发票开、管、 收、存、用的全流程、全环节应用,以交易数字化基础设施赋能企业;华为云基于MaaS模式把盘古大模型深度应用于矿山、政务、汽车、医学等多个领域,探索大模型走深向实。
03
重构数实融合的产业链
数实融合,是数字技术在实体产业全链条、全要素、全场景深度渗透和创新应用的发展过程。亿邦智库认为,传统的粗放型增长模式难以承担经济社会新阶段使命任务,集约型增长方式是产业及经济高质量发展的重要表现,而数实融合则是推进集约型增长方式的有效途径。
电子商务是数实融合的“传动轴”。一方面,电子商务持续保持快速增长,成为促进交易及消费增长的市场新动力;另一方面,电子商务用市场强力拉动产业链供应链积极应用新技术以应对订单增长,成为数字化转型的重要动力来源。随着电子商务渗入产业链方方面面,形成“蜂巢”网络型联动平台,一边把市场需求传导到供应链和产业链,一边把供应链和产业链端通过数字技术升级形成的产品及服务能力迅速输入市场,形成供需之间更高效更高水平的互动和动态平衡。
产业互联网是数实融合进程中应运而生的新模式新业态,更是推动数实深度融合的生力军。根据亿邦智库观察,目前有三类产业互联网企业正在规模化推动数实融合。数实融合的概念从政策层面提出,在产业里落地实践,已取得实质性进展。
亿邦智库立足产业实践,连续五年深入一线调研,提出并持续完善亿邦智库产业互联网研究框架及内容,为行业参与者提供产业互联网产业研究及商业知识体系。
文章来源:亿邦动力




























