作为全球估值最高的超级独角兽,蚂蚁上市注定成为2020年全球资本市场的头等大事。
8月25日下午,蚂蚁集团在港交所、上交所同时披露招股文件,成立16年以来,它神秘的财务面纱将首次被揭开。
根据彭博社报道,蚂蚁集团上市的目标估值为2250亿美元(约合1.56万亿元人民币/1.74万亿港元)。如果估值成真,上市后的蚂蚁集团将力压工农中建、人寿平安、京东美团,成为排在阿里、腾讯、茅台之后的中国第四大上市公司。
蚂蚁这场财富盛宴背后,谁将成为最大受益者?蚂蚁集团的故事,能否撑起1.56万亿元的超级市值?翻完A+H两份长达1000多页的招股书,我们找到了一些答案。
最大的造富机器:39名高管身价超10亿,员工分享1600亿
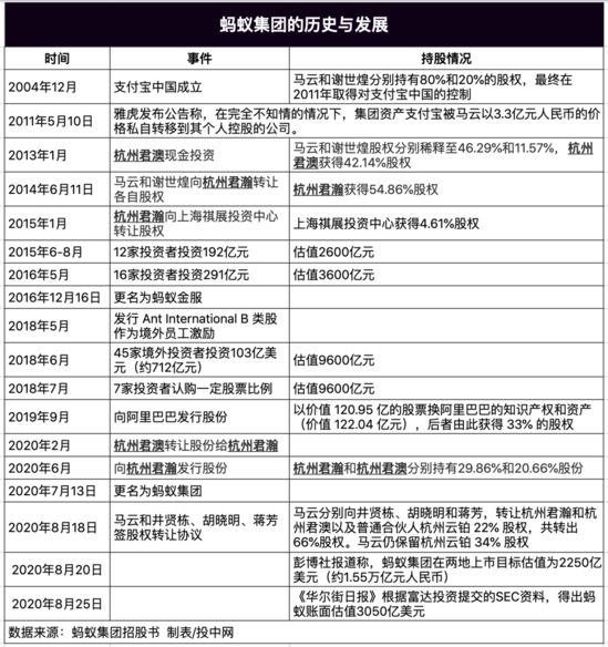
蚂蚁上市传言由来已久,早在2014年阿里将支付宝、支付宝钱包、余额宝、网商银行等业务整合并更名为蚂蚁金服时,市场便有传言蚂蚁金服已经在为上市做准备。此后几乎每年蚂蚁金服都会有IPO传闻流出,但最后都未成真。
今年7月20日,蚂蚁集团宣布启动在科创板和香港联交所(A+H)同步发行上市的计划。多年媳妇熬成婆,持股近半的阿里系高管和蚂蚁员工成为最大赢家,当时一张阿里秋招内推群的聊天截图广泛流传——蚂蚁集团整栋楼发出欢呼,是财富自由的声音。不过随后蚂蚁集团方面出面澄清称,那栋楼里发出的欢呼,实际上是胡晓明带领团队在庆祝网商银行拿下重要合作。
但这并不妨碍蚂蚁集团成为2020年最大的“造富机器”。
根据招股书披露的股权结构,上市前蚂蚁集团的股东可以分为三类:
第一是阿里系高管和员工的两大持股平台杭州君瀚和杭州君澳(简称“两君”),合计持有蚂蚁50.52%的股份;
第二是大股东阿里巴巴,持股比例为32.65%;
其余股东主要是中资机构投资者,包括社保基金、中国人保等等。
从发行安排来看,IPO前蚂蚁集团总股本为238亿股,发行完成后不考虑绿鞋的情况下,蚂蚁总股本将达到300亿股,包括30亿IPO新股和向蚂蚁国际B类持有人(海外员工)及C类持有人(蚂蚁国际海外投资者等)发行的33亿股H股。
按照2250亿美元目标市值计算,蚂蚁发行价约为52元。
(图:蚂蚁集团40位个人股东持股情况和对应市值,按2250亿美元估值换算 数据来源:蚂蚁集团招股书)
根据招股书,包括马云、彭蕾、井贤栋在内的40位蚂蚁集团和阿里系高管,合计持有约70.34亿股,上市后市场价值约3630亿元。不计算马云个人财富的情况下,蚂蚁上市将诞生至少4位百亿富翁和35位十亿富豪。
而这份名单出现的人物几乎都是蚂蚁集团早年的开疆功臣们。
2004年12月,在支付宝连账户交易系统还没有的雏形时期,倪行军、程立等人敲下四千多行代码,支付宝独立的会员账户体系成功上线,虚拟账户体系正式确立。
在支付宝还只是一家杭州的小公司时,2007年樊路远和邵晓峰主动出击,开始前往北上广深建立分公司。
在2010年马云怒斥支付宝烂到极点的时候,当时支付宝的CEO彭蕾带领着支付宝8级以上员工召开了为期四天的骆驼大会,白天交流业务,晚上喝酒吃饭,于是有了后来的快捷支付。
支付宝走出国门的那一刻,是2014年10月,马云、井贤栋、彭蕾等人会见了印度Paytm的负责人Vijay,进行了关键的一笔国际化投资布局。
当然打江山的不止这40位明星高管,还有蚂蚁1.66万名普通员工。
上市前蚂蚁集团还设有股权激励计划,奖励蚂蚁集团员工和阿里系员工,并由杭州云铂代持。
截至招股书签署日,蚂蚁股权激励计划一共授予员工30.79亿股,上市时这些股票的市场价值约为1590亿元,这笔巨大的财富将由1.66万名蚂蚁员工和部分阿里系员工共同分享。
阿里巴巴创始人马云持有的股份为26.77亿股,约占上市前总股本的8.91%,上市时对应的市值约为1381亿元。通过巧妙的股东架构,马云以不到9%的股权实际控制整个蚂蚁集团。
截图来源/蚂蚁集团招股书
如上图所示,上市前“两君”在蚂蚁集团中持股占比合计50.5177%,是蚂蚁集团的实际控制人。
“两君”向蚂蚁董事会提名董事或行使表决权等重大事项需要杭州云铂批准,并需要杭州云铂表决权2/3以上批准。马云有超过1/3(34%)的表决权,也就拥有实际上的一票否决权。
不过,马云并没有打算从蚂蚁集团的上市里“获利”,而是把他们作为激励转让给阿里巴巴或蚂蚁集团的员工,或者作为投资资金给蚂蚁集团拓展业务。
根据阿里巴巴年报披露,马云经济利益比例的减少,预计将通过向员工授予以股份为基础的激励和蚂蚁集团因发行股份造成摊薄等方式来完成。
在蚂蚁集团提交的招股书里也显示,马云将从其个人所持蚂蚁股份中捐出6.1亿股用于公益。按上市后总股本计算,马云此次相当于捐出了蚂蚁(上市后)股份的2%。
投资机构的退出盛宴:社保基金5年赚了380亿元
蚂蚁集团上市,不仅是自家员工受益,背后的股东也赚得盆满钵满。
首先是大股东阿里巴巴。马云于2011年将蚂蚁集团的前身支付宝以3.3亿元的价格从阿里剥离。为了补偿股东,蚂蚁与阿里巴巴集团2014年签署了一项协议,上市前阿里巴巴集团有权购买其33%的股权。
2019年9月,阿里巴巴根据该协议以120.95亿元的价格,最终取得33%的股权,预计上市后,这些股票的价值将达到4000亿元。
机构股东们在这场超级造富盛宴里也收获颇丰。
(图:蚂蚁集团外边机构头部股东回报估算)
根据招股书,目前社保基金持有蚂蚁集团2.9%股份,位列蚂蚁集团外部机构投资者第一名。
按照2250亿美元的估值计算,社保基金将获得451.53亿元的账面回报,减掉投资的成本,仅看账面收益社保基金已经赚了380亿元。
早在2018年,社保基金原副理事长王忠民就介绍说,2015年对蚂蚁的投资收益已经超过5倍。2015年,社保基金78亿元人民币参股蚂蚁A轮投资。
CVSource投中数据显示,新华保险、中国太平洋保险、国开开元等投资人,同样在A轮投资投资了9亿元左右。
投中网根据蚂蚁集团招股书梳理,从2015年2019年,剔除与阿里巴巴集团的股票和知识产权置换,蚂蚁集团经历了4轮融资,累计拿到了1413亿元的融资。除社保基金外,蚂蚁集团背后的投资人包括国开金融、建行旗下中投海外和建信信托、中国人寿、中邮集团等50位机构投资者。
按照2250亿美元的估值测算,在蚂蚁集团上市后,这50位机构股东最高投资回报将近22倍。
其实,还有投资者认为蚂蚁集团估值不止2250亿美元,蚂蚁股东和员工们还会更高。
《华尔街日报》报道,蚂蚁集团的投资者富达投资向美国SEC提交的文件显示,截至6月底,富达投资管理的两只基金,所持蚂蚁集团股票的账面价值对应的公司估值为3050亿美元。
假如按照3050亿美元估值测算,不管是个人股东还是机构股东的身价都得再乘上1.35倍。也就是说,蚂蚁百亿以上的个人富豪又多了9位,社保基金的账面收益将奔500亿元去。
事实上,不管蚂蚁集团的估值是3050亿美元,还是2250亿美元,它一鸣惊人的首次公开募股,都将是未来几年资本圈中最让人津津乐道的造富故事。
10亿中国人打造的120万亿金融帝国
支撑蚂蚁万亿市值的,是一个庞大的数字经济帝国。
截至2020年6月30日为止的12个月里,蚂蚁集团的境内用户一共完成总计118万亿元的总支付交易规模,全年活跃用户超10亿,算下来平均每人一年在支付宝中花掉11.8万元。
但最近几年,蚂蚁平台的支付交易规模也逐渐触达天花板。2018年数字交易规模从上一年的69万亿元增长至91万亿元,增长率超过30%;2019年达到111万亿,增长率下降至22%。2020上半年虽然在疫情影响下,数字交易规模依然取得7万亿元增长,但增长率进一步下降。
这也让蚂蚁集团把精力更多放在营收和利润增长。2020上半年实现营收725亿元,同比增长38%,过去三年蚂蚁集团一直保持超过30%的营收增速。
2018年首次利润下滑后,2019年蚂蚁集团实现净利润180亿元,同比2018年增长超7倍,比2017年也增长1倍以上。2020上半年,蚂蚁利润增长再次提速,实现净利润219亿元,超过2019全年。
招股书显示,阿里巴巴和网商银行分别位列蚂蚁集团的第一大和第二大客户。2017年至今,阿里巴巴累计给蚂蚁集团带来279亿元收入,网商银行带来170亿元,但每年两家加起来贡献的收入占比,均不到蚂蚁总营收的15%。
蚂蚁集团的核心产品支付宝与母公司阿里巴巴高度绑定,但从营收贡献来说,蚂蚁集团对阿里系的依赖并不算高。
蚂蚁集团各业务板块收入情况(来源:招股书)
从业务构成来看,蚂蚁集团的业务由三大板块构成:数字支付与商家服务、数字金融科技平台(包括微贷科技平台、理财科技平台、保险科技平台)、以及创新业务及其他(包含蚂蚁链技术服务、金融云技术服务等)。
数字支付与商家服务的盈利模式主要是抽佣,蚂蚁集团按照交易规模的一定百分比,向商家和交易平台收取交易服务费。随着平台交易规模增速放缓,支付抽佣的营收增长开始放缓,过去几年营收占比一直呈下降趋势,从2017年的55%下降至2020上半年的36%。
数字金融科技平台,包括助贷、理财和保险三个板块,蚂蚁集团主要以技术服务费的形式取得收入,今年上半年和2019年收入增速都在50%以上,占比不断提高,2020上半年已经达到总营收的63%。
至于创新业务和其他板块,包括蚂蚁链、金融云等创新服务,最近三年收入占比都不足1%,影响还比较有限。
蚂蚁集团的营业成本主要包括向金融机构支付的交易成本,包括为促成支付宝平台上的交易而发生资金流入时,公司向金融机构支付的费用。2017年至今,该项交易成本占营业成本的百分比都在75%以上。
如此之高的成本占比,也意味着蚂蚁集团的利润被金融机构死死“攥在手里”,金融机构收取的交易费率水平将直接影响蚂蚁集团的利润率。
招股书显示,2018年,由于金融机构向公司收取的交易费率上涨,蚂蚁集团的毛利率从2017年的63.72%降至2018年的52.28%。
除了营业成本以外的各项费用中,比较值得关注的是销售费用。
2018年支付宝从春晚开始全年大打红包战,当年销售费用达到470亿元,占当年营业收入的5成以上,这也让蚂蚁集团当年利润大幅下降。
此后蚂蚁集团转变策略,销售费用占比逐年下降。今年上半年销售费用总计61亿元,2017年以来首次降至10%以下。
对于用户超10亿,月活超7亿的蚂蚁来说,大把撒钱做广告的时候已经过去,发掘存量用户的商业价值,思考如何科技赋能金融市场,才是现阶段最重要的任务。
万亿蚂蚁,到底姓金还是姓科
对于兼具金融和科技属性的蚂蚁集团来说,姓“金”还是姓“科”,是它最近两年最为困扰的事情。
去年夏天,监管部门曾发布文件,对包括蚂蚁金服在内的金融控股公司进行严格监管。彼时,彭博社报道称蚂蚁金服将主动分拆为一家金融公司和一家科技公司。上市前蚂蚁金服更名为蚂蚁集团。
随着蚂蚁集团打包上市在即,分拆传言不攻自破。但蚂蚁“金”、“科”之争并未停止,一个稳健乏味的金融公司,和高速增长的互联网故事,对于二级市场有着完全不同的意义。
截至2020年年中,过去12个月蚂蚁集团实现净利润381亿元,想要支撑1.56万亿元的市值,意味着市场要给出至少40倍的PE(市值/净利润)。
但资本对传统金融的故事并不感冒。
港股上市的几家大蓝筹,银行、保险这样的金融公司再赚钱,最高的行业“第一宇宙行”(工商银行)也不过10倍PE,而即使与创新经济沾边的消费金融公司,市场给出的估值也就10倍出头。
相比之下,二级市场对互联网公司普遍给出几十上百倍的PE,甚至美团这样去年才刚刚盈利的公司,眨眼间市值就已经突破2000亿美元。
对于蚂蚁来说,像金融公司一样赚钱,像互联网科技公司一样估值,自然是最好的选择。
在招股书中,蚂蚁集团多次明确表示自己是一家科技公司。言外之意,蚂蚁集团并不是自己下场做业务,而是靠向金融机构输出技术、客户以及场景来赚钱。
上文提到,过去几年随着交易抽佣逐渐触及天花板,金融科技开发成为蚂蚁集团新的增长点,2019年已经取代交易抽佣成为公司第一大收入来源。
2019年度及2020年1-6月,数字金融科技平台收入占公司总收入的比例分别达到56.20%和63.39%。
招股书显示,蚂蚁集团已经成为中国最大的线上消费信贷和小微经营者信贷平台、最大的线上理财服务平台,以及最大的线上保险服务平台。
图:蚂蚁集团三大业务的基本情况(来源:招股书)
2019年,中国消费信贷余额规模达到13万亿元。单从消费信贷余额来看,蚂蚁集团1.7万亿的规模已经占到整个市场的13%。
横向对比,蚂蚁集团平台上的在贷余额已经赶超大部分城商行,仅次于华夏银行(2019年贷款总额1.87万亿元),成功跻身上市银行前20,是陆金所(在贷余额约5000亿)的3.4倍,微粒贷(在贷余额约2000亿)的8倍。
虽然业务规模十分巨大,但蚂蚁集团并不下场,甚至不提供担保或者增信这种金融服务。
蚂蚁集团在招股书中明确表示“公司不对消费信贷及小微经营者信贷承担信用风险、不对理财产品承担兑付风险、也不对保险产品承担承保风险。”
另外从人员结构上来看,蚂蚁集团也更像一家“科技”公司。截至2020年6月30日,蚂蚁集团拥有16660名员工,其中包括10646名技术人员,技术人员合计占比约为64%。
从研发投入来看,过去四年蚂蚁集团累计投入220亿元用于研发,2017年至今,每年研发费用占比约为蚂蚁集团总营收的8%左右。
此外,蚂蚁集团还表示将把本次IPO募集资金重点投向科技创新领域,其中,蚂蚁集团计划拿出募集资金中的40%用于进一步支持创新、科技的投入。
在姓金还是姓科的背后,除了资本市场的估值算法还有一个更关键的因素在左右——监管。
从杭州一栋小二楼出发,支付宝蝶变成蚂蚁集团的成长史,也是一部中国金融科技创新的发展史。
“要么生,要么死,再不拼,生不如死”,这是支付宝2013年春节决定all in无线时贴在办公室的标语。
如今,即将上市的蚂蚁集团到底能否实现A+H给予的万亿估值,曾经“不疯魔不成活”的蚂蚁在上市之后还能持续带来哪些金融创新,静待揭晓。
注:文/郑玄 林桔 Ellie,网站:投中网(网址:https://www.chinaventure.com.cn),本文为作者独立观点,不代表亿邦动力网立场。
文章来源:投中网












